あやの
NゲージをベースとしたDCCについての日記を 書いています。 ある程度貯まりましたら、鉄道模型のDCCのまとめサイトに まとめています。 借りている容量が最大に達しましたので、移転します。 ★移転先:http://maison-dcc.sblo.jp/
×
[PR]上記の広告は3ヶ月以上新規記事投稿のないブログに表示されています。新しい記事を書く事で広告が消えます。
色々ご意見、ご指摘ありがとうございます。(まだ受け付けております(^^;
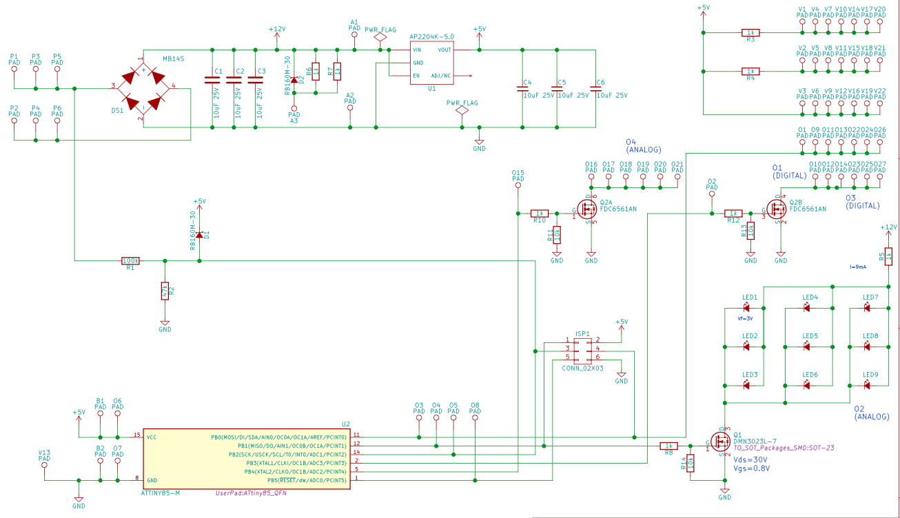
とりあえず、基板の長さを140mmにして、15mm間隔で切り離せる様にしました。
先日のLEDの実験でLEDの大きさが間違っていたので、3528タイプに変更しました。
モデルがなかったのでなんとなくモデルも作りました。
LEDは並列で行こうかなと思います。
ファンクッションの端子は、半田面にしようか、部品面にしようか悩み中。
キープアライブコンデンサ用の充放電回路とDCC検出保護用のダイオードを
追加しましたが、1608サイズくらいの良さげなダイオードがないでしょうか・・・
RB160Mって大きいんですよね・・・
あんまり半田面側には部品を載せたくないので・・・
とりあえず、基板の長さを140mmにして、15mm間隔で切り離せる様にしました。
先日のLEDの実験でLEDの大きさが間違っていたので、3528タイプに変更しました。
モデルがなかったのでなんとなくモデルも作りました。
LEDは並列で行こうかなと思います。
ファンクッションの端子は、半田面にしようか、部品面にしようか悩み中。
キープアライブコンデンサ用の充放電回路とDCC検出保護用のダイオードを
追加しましたが、1608サイズくらいの良さげなダイオードがないでしょうか・・・
RB160Mって大きいんですよね・・・
あんまり半田面側には部品を載せたくないので・・・
PR
ブログ内検索
カテゴリー
最新記事
(12/31)
(12/31)
(12/29)
(12/23)
(12/18)
リンク
プロフィール
HN:
あやのすけ
性別:
非公開

