あやの
NゲージをベースとしたDCCについての日記を 書いています。 ある程度貯まりましたら、鉄道模型のDCCのまとめサイトに まとめています。 借りている容量が最大に達しましたので、移転します。 ★移転先:http://maison-dcc.sblo.jp/
×
[PR]上記の広告は3ヶ月以上新規記事投稿のないブログに表示されています。新しい記事を書く事で広告が消えます。
LED用の電流制限抵抗1つ削除、12V用PADを1つ削除しました。
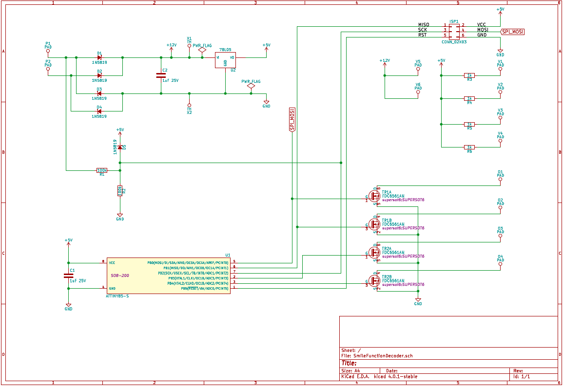
ゲート抵抗なしです(入らないし・・・)
ショットキバリアダイオードは、秋月のRB160M-30TRでも良いし、
私チョイスの怪しげな1N5819でもいけるPADを捏造しましたw
FETは FDC6561ANというまた入手しずらい奴でが、VGSが1V(min)なので、
秋月のFDC6305Nの0.4V(min)よりマシです。
そして、掟破りのSmileConnectorハーフw
ダイオードの3Dデータが無いので作らないとなー。
あ、IC1の5pinじゃなくて、8pinですね。
抵抗とコンデンサは0805にしたので、ちょっと作りやすいはず。
kicadのライブラリに、0805の手載せ用PADが用意されていましたが、
Rohmのデータシートに乗っていたPADを新しく作りました。
FETはハンダ付けしにくいSuperSOT6 pkgです。ちょっと、間隔は
あけました。
自動配線で詰め込んだだけなので、明日からパターンの引き回しに
修正を入れていこうかなと考えています。
シルクも文字高さ0.7mm 線0.1mm設定なので、印刷時に文字が潰れそう。
ゲート抵抗なしです(入らないし・・・)
ショットキバリアダイオードは、秋月のRB160M-30TRでも良いし、
私チョイスの怪しげな1N5819でもいけるPADを捏造しましたw
FETは FDC6561ANというまた入手しずらい奴でが、VGSが1V(min)なので、
秋月のFDC6305Nの0.4V(min)よりマシです。
そして、掟破りのSmileConnectorハーフw
ダイオードの3Dデータが無いので作らないとなー。
あ、IC1の5pinじゃなくて、8pinですね。
抵抗とコンデンサは0805にしたので、ちょっと作りやすいはず。
kicadのライブラリに、0805の手載せ用PADが用意されていましたが、
Rohmのデータシートに乗っていたPADを新しく作りました。
FETはハンダ付けしにくいSuperSOT6 pkgです。ちょっと、間隔は
あけました。
自動配線で詰め込んだだけなので、明日からパターンの引き回しに
修正を入れていこうかなと考えています。
シルクも文字高さ0.7mm 線0.1mm設定なので、印刷時に文字が潰れそう。
PR
さて、英語は全くダメなのですが、google先生の補助をもらって elecrow に問い合わせてみました。
絵の中の英文は、私のなんちゃって英語。
>The minimum safe distance for board edge and copper is 0.15mm.
絵の中の英文は、私のなんちゃって英語。
>in general, the Silk character put 7mil distance from PAD (GTS layer) is prefect.
>But 6mil is also no problem.
一般的には7milだそうで、6milでも良いとのこと。>The minimum safe distance for board edge and copper is 0.15mm.
>So our engineer modify the copper layer then there is no resist in some parts and the pads reduced.
基板の縁からパターンは0.15mm開けてね。
じゃないと、こっちで小さく加工するぜい。・・・という感じ?
次設計する時は、シルクとPADは 6mil 開けるように意識してみます。
基板の縁からパターンは0.15mm開けてね。
じゃないと、こっちで小さく加工するぜい。・・・という感じ?
次設計する時は、シルクとPADは 6mil 開けるように意識してみます。
ブログ内検索
カテゴリー
最新記事
(12/31)
(12/31)
(12/29)
(12/23)
(12/18)
リンク
プロフィール
HN:
あやのすけ
性別:
非公開

