あやの
NゲージをベースとしたDCCについての日記を 書いています。 ある程度貯まりましたら、鉄道模型のDCCのまとめサイトに まとめています。 借りている容量が最大に達しましたので、移転します。 ★移転先:http://maison-dcc.sblo.jp/
×
[PR]上記の広告は3ヶ月以上新規記事投稿のないブログに表示されています。新しい記事を書く事で広告が消えます。
Smile Tester に、NEM652コネクタを設けていましたので、NEM651を検討してみました。
NEM651とNEM652の変換はこんな感じ。
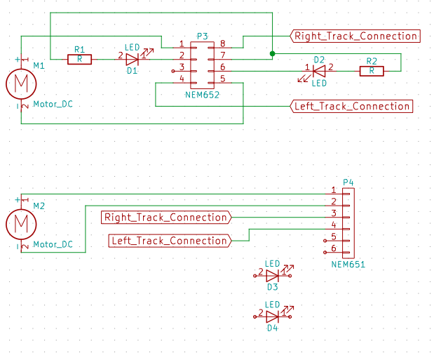
NEM651とNEM652に、モーター、LED、DCCを配線すると以下の様な図になります。
ちょっとよく分からなかったのですが、NEM651にLEDを接続した場合、5pin,6pinは
LEDのカドード側に取り付くと思うのですが、じゃあアノード側についてなんですが、
どこに接続するのでしょうか?
4番ピン?
NEM651とNEM652の変換はこんな感じ。
NEM651とNEM652に、モーター、LED、DCCを配線すると以下の様な図になります。
ちょっとよく分からなかったのですが、NEM651にLEDを接続した場合、5pin,6pinは
LEDのカドード側に取り付くと思うのですが、じゃあアノード側についてなんですが、
どこに接続するのでしょうか?
4番ピン?
PR
ブログ内検索
カテゴリー
最新記事
(12/31)
(12/31)
(12/29)
(12/23)
(12/18)
リンク
プロフィール
HN:
あやのすけ
性別:
非公開


無題
NEM651にLED
本来は別途ライト基板を用意して、pin5、6でコントロールする事を前提にした設計かなと思ってます。その電源はご自由にとの考えでしょうか。
無題
なんと、NEM651との互換でしたか!気がつきませんでした。
twaydccさんコメントありがとうございます。
今日のブログに絵を書いてみました。
線路から直接電源としてとる場合もある様です。