あやの
NゲージをベースとしたDCCについての日記を 書いています。 ある程度貯まりましたら、鉄道模型のDCCのまとめサイトに まとめています。 借りている容量が最大に達しましたので、移転します。 ★移転先:http://maison-dcc.sblo.jp/
×
[PR]上記の広告は3ヶ月以上新規記事投稿のないブログに表示されています。新しい記事を書く事で広告が消えます。
SmileFunctionDecoderLightとは?
DCC用のファンクッションデコーダーで、室内灯に特化したデコーダーです。
4FXなので、室内灯・パンタスパーク・ヘッドライト・テールライトにも使えます。
板厚0.8mmで作りましたので、SmileWriterに刺せないので、
すみません、余っていたSmileDecoder1枚使わせてもらいました。
ちょうどスルーホールに全信号繋がっていたので、便利でした。
まずは、DCC信号を入れて、+12Vと+5Vが作られることを確認します。
緊張します。
黄色12V,水色5V(12Vが低いのは使用しているACアダプタの電圧が低いからです)
5Vはノイズが目立ちますが気にしない。
直視すると目に黒く残像が残る眩しさw
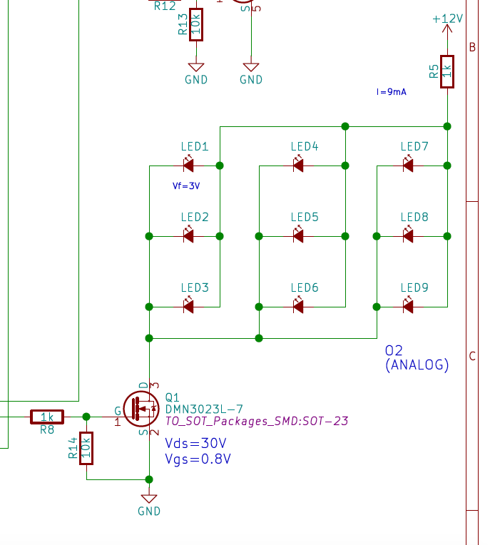
抵抗がアッチッチなので、何だろうと思ったら、電流制限抵抗を本来1kΩにする所を
150Ωになっていました。(BOMが150Ωでした・・・)
電流制限抵抗を1kΩに変更して、ホワイトLEDと、ウオームホワイトLED
2種類作りました。
イイ感じですね!
現状のスケッチはパンタスパークをベースにして、室内灯、その他2chのLEDを
制御できるスケッチを作ってみました(^_^)
室内灯は調光ができるポートを使っているのでが確認はこれから。
【追記】
3個目、4個目、ブート書き込み、スケッチ書き込みがうまく行っても、全く動きません。
こういう時は、うまく動いている1個目、2個目を振り返って変化点を考えます。
そしたら・・・最初は Atomノートブックでブートを書き込んでいました。
スケッチはMacでコンパイル・書き込みをしていました。
3個目以降Macでブートを書き込んでいたのが変化点でした。
夕方以降、デコーダーが動かない現象で悩んでいました。
Atomノートブックでブートを書き込み、Macでスケッチを書き込んだところ、動きました(^_^)
DCC用のファンクッションデコーダーで、室内灯に特化したデコーダーです。
4FXなので、室内灯・パンタスパーク・ヘッドライト・テールライトにも使えます。
板厚0.8mmで作りましたので、SmileWriterに刺せないので、
すみません、余っていたSmileDecoder1枚使わせてもらいました。
ちょうどスルーホールに全信号繋がっていたので、便利でした。
まずは、DCC信号を入れて、+12Vと+5Vが作られることを確認します。
緊張します。
黄色12V,水色5V(12Vが低いのは使用しているACアダプタの電圧が低いからです)
5Vはノイズが目立ちますが気にしない。
直視すると目に黒く残像が残る眩しさw
抵抗がアッチッチなので、何だろうと思ったら、電流制限抵抗を本来1kΩにする所を
150Ωになっていました。(BOMが150Ωでした・・・)
電流制限抵抗を1kΩに変更して、ホワイトLEDと、ウオームホワイトLED
2種類作りました。
イイ感じですね!
現状のスケッチはパンタスパークをベースにして、室内灯、その他2chのLEDを
制御できるスケッチを作ってみました(^_^)
室内灯は調光ができるポートを使っているのでが確認はこれから。
【追記】
3個目、4個目、ブート書き込み、スケッチ書き込みがうまく行っても、全く動きません。
こういう時は、うまく動いている1個目、2個目を振り返って変化点を考えます。
そしたら・・・最初は Atomノートブックでブートを書き込んでいました。
スケッチはMacでコンパイル・書き込みをしていました。
3個目以降Macでブートを書き込んでいたのが変化点でした。
夕方以降、デコーダーが動かない現象で悩んでいました。
Atomノートブックでブートを書き込み、Macでスケッチを書き込んだところ、動きました(^_^)
PR
ブログ内検索
カテゴリー
最新記事
(12/31)
(12/31)
(12/29)
(12/23)
(12/18)
リンク
プロフィール
HN:
あやのすけ
性別:
非公開

