あやの
NゲージをベースとしたDCCについての日記を 書いています。 ある程度貯まりましたら、鉄道模型のDCCのまとめサイトに まとめています。 借りている容量が最大に達しましたので、移転します。 ★移転先:http://maison-dcc.sblo.jp/
×
[PR]上記の広告は3ヶ月以上新規記事投稿のないブログに表示されています。新しい記事を書く事で広告が消えます。
今日はアベノミクス効果で出勤したら残業オーバーになってしまうので、お休みです。
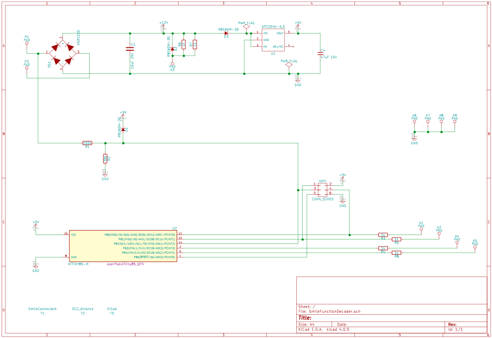
DS19x4ssに迫る小型のファンクッションデコーダーが作れないかなと検討
http://www.snjpn.com/ngdcc/df19/df19x4ss.htm
Attiny85はQFP
ダイオードスタックもNSR1030という3mm x 3mm の小型タイプ
http://www.onsemi.jp/PowerSolutions/document/NSR1030QMU-D.PDF
トマラン回路とか、電流制限抵抗は載りそうに無いので外しました。
でかいなー。
ダイオードスタックとか、もっと小さいのを使わないとダメですね。
ちなみに、Smileコネクタは 1.25mmピッチのPADになっています。
10/11追記
スマイルコネクタとファンクッションデコーダーの端子はNEM651相当にしています。
DS19x4ssに迫る小型のファンクッションデコーダーが作れないかなと検討
http://www.snjpn.com/ngdcc/df19/df19x4ss.htm
Attiny85はQFP
ダイオードスタックもNSR1030という3mm x 3mm の小型タイプ
http://www.onsemi.jp/PowerSolutions/document/NSR1030QMU-D.PDF
トマラン回路とか、電流制限抵抗は載りそうに無いので外しました。
でかいなー。
ダイオードスタックとか、もっと小さいのを使わないとダメですね。
ちなみに、Smileコネクタは 1.25mmピッチのPADになっています。
10/11追記
スマイルコネクタとファンクッションデコーダーの端子はNEM651相当にしています。
PR
ブログ内検索
カテゴリー
最新記事
(12/31)
(12/31)
(12/29)
(12/23)
(12/18)
リンク
プロフィール
HN:
あやのすけ
性別:
非公開


無題
これだけ小さいと、いろいろ遊べそうです。
無題
サーボは電気食うのでコンデンサ強化とFET載せておかないと難しそうですね。