あやの
NゲージをベースとしたDCCについての日記を 書いています。 ある程度貯まりましたら、鉄道模型のDCCのまとめサイトに まとめています。 借りている容量が最大に達しましたので、移転します。 ★移転先:http://maison-dcc.sblo.jp/
×
[PR]上記の広告は3ヶ月以上新規記事投稿のないブログに表示されています。新しい記事を書く事で広告が消えます。
新幹線等の長い車両に実装してみて、SmileFunctionDecoderLightの100mmという長さは
どうかを検証してみました。
KATO E7系新幹線 E726-401 のDCC化と室内灯実装の紹介
でまとめました。
簡単に室内灯DCC化はできますが、左右光が届いていませんね。
やっぱり、長さ変えます?
どうかを検証してみました。
KATO E7系新幹線 E726-401 のDCC化と室内灯実装の紹介
でまとめました。
簡単に室内灯DCC化はできますが、左右光が届いていませんね。
やっぱり、長さ変えます?
1月のブログで書きました、Smile Function Decoder Light(妄想)ですが、
回路、パターン共にいじっておりました。
途中出張等が続き何もできませんでしたが、3月に入ってから自宅に戻ってきましたので
さらに妄想を広げました。
ArduinoベースのDCCファンクッションデコーダなので自由にカスタマイズ可能
回路、パターン共にいじっておりました。
途中出張等が続き何もできませんでしたが、3月に入ってから自宅に戻ってきましたので
さらに妄想を広げました。
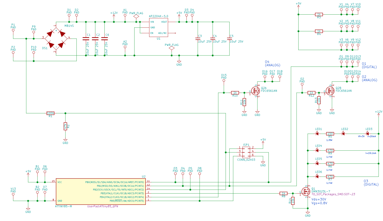
■コンセプト
SmileFunctionDecoderLight
4FX ファンクッションデコーダー
(室内灯、パンタスパーク、ヘッドライト、テールライト)または
(室内灯、車掌室、ヘッドライト、テールライト)
室内等は調光不可、PWMによる調光2ch,ON/OFF1ch
ArduinoベースのDCCファンクッションデコーダなので自由にカスタマイズ可能
デコーダー取り付けは、半田面側に両面テープを貼り付けて、車両の天井に貼り付けます。
大きさ 7.8mm x 100mm x 0.8mm
基板をカットして長さ調節可能 51.5mm,66.9mm,82.7mm,100mmの4段階
※最小にするとBトレインに内蔵可能
※長さを調整するとFETドライブ回路が使えなくなります。
ほとんどの部品を部品面に実装
ほとんどの部品を部品面に実装
(コンデンサが4つほど半田面にいますが・・・調整部品です)
12V系と5V系にそれぞれ30uFのコンデンサ搭載
スプリング集電できるようにパターンを用意(なんとなくTOMIXに対応のつもり)
■わかっている課題
・切断寸法がばらばらなのですが
→パターンが引けなかったし、修正できませんでした。
・DCC信号受信回路に保護用ダイオードが無いのですが
→ダイオードを実装するスペースがありませんでした。
・DS1 MB14S,AP2204K-5.0,DMN3023L-7と見慣れない部品を使っているのですが大丈夫でしょうか。
→わかりません(^^;
チェックしていただけると助かります。設計上いけるはず。
・100mmって短く無いですか?
→150mmにすると設計コストが$16 upなので・・・
・キープアライブコンデンサ用のスルーホールが無いですか?
→スルーホールが確保できなかったので、PADを用意しました。
→12Vを強化するのか、5V強化するのかどっちが良いのでしょう?(両方できるようにしました)
・スプリング集電?
→DCC信号にスプリング(インダクタンスなので)で集電って成立するのか?
・LEDは素性が怪しいebayなのですが
→LEDはMouser,Digikeyで買うより格段に安いので
・配付時のお値段は?
→案外たかくて(^^;
SmileFunctionDecoderにテープLED使った方が安上がりですw
→案外たかくて(^^;
SmileFunctionDecoderにテープLED使った方が安上がりですw
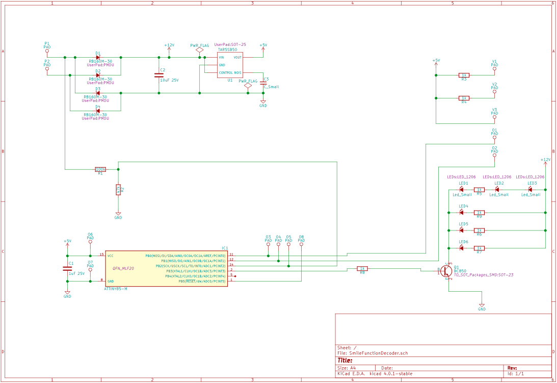
【妄想】
例のDCCに対応した室内灯です。室内灯と合わせて3FXです。
(あ、4FXくらい行けそうですね)
Smile Light Function Decoderderですが、大きさは9.2mm x 100mm で良いでしょうか。
基板のカットは100mm 80mm 65mm 50mmと千切れる様にしました。
Bトレインショーティ用は50mmで良いでしょうか。
電源として、TAR5SB50を選んでいますが、うまく動くかな。
※現状はPADか3Dモデルのどちらかの大きさが間違っています。
DCCなので、12Vは安定していると考えてLEDの電流制限は抵抗を使っています。
シルクの縦線のところから、切り離せる様にしました。
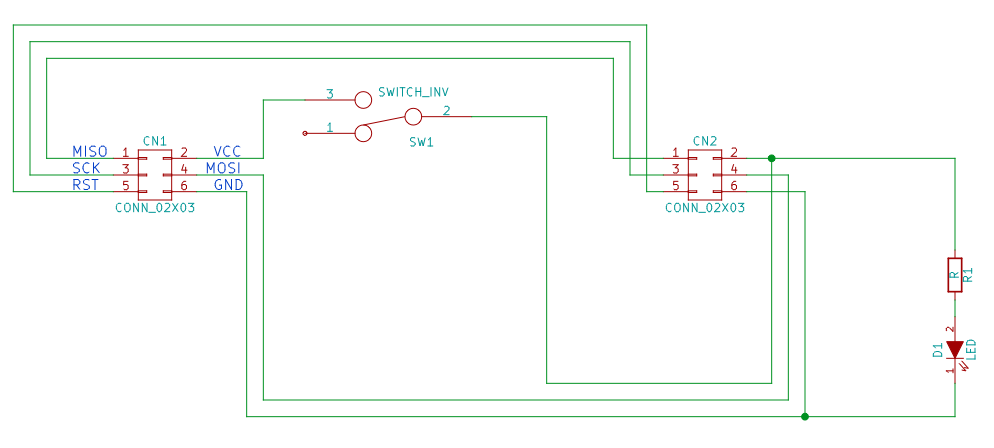
さて、書き込み器ですが Smile Light Function Decoderには、基板の厚さが0.8mmと言うのと
場所が無いので、スマイルコネクタが付けれれません。
AVRの書き込み方法として、AVR ISPケーブルを使った物があるのですが、これを
1.27ピッチでpogo-pinを埋め込んだプローブがいいかなと思って作ってみました。
海外だと色々作られた方がいらっしゃるのですが、国内では無いかしら?
Kicad上で基板を2枚重ねる方法がわからなかったので、現状はこんな感じですが、
もう一枚上に同じ基板をかぶせて、pogo-pinを垂直にハンダ付けできる様にします。
IC1の左側にある6個のPADにpogo-pinを押し付けてスライドスイッチをONにして電源を
入れて、書き込む感じ。
あ、AYA005-1ってかぶっちゃった。
この妄想にアドバイスお待ちしています(^^)
なんでもオケです。
例のDCCに対応した室内灯です。室内灯と合わせて3FXです。
(あ、4FXくらい行けそうですね)
Smile Light Function Decoderderですが、大きさは9.2mm x 100mm で良いでしょうか。
基板のカットは100mm 80mm 65mm 50mmと千切れる様にしました。
Bトレインショーティ用は50mmで良いでしょうか。
電源として、TAR5SB50を選んでいますが、うまく動くかな。
※現状はPADか3Dモデルのどちらかの大きさが間違っています。
DCCなので、12Vは安定していると考えてLEDの電流制限は抵抗を使っています。
シルクの縦線のところから、切り離せる様にしました。
さて、書き込み器ですが Smile Light Function Decoderには、基板の厚さが0.8mmと言うのと
場所が無いので、スマイルコネクタが付けれれません。
AVRの書き込み方法として、AVR ISPケーブルを使った物があるのですが、これを
1.27ピッチでpogo-pinを埋め込んだプローブがいいかなと思って作ってみました。
海外だと色々作られた方がいらっしゃるのですが、国内では無いかしら?
Kicad上で基板を2枚重ねる方法がわからなかったので、現状はこんな感じですが、
もう一枚上に同じ基板をかぶせて、pogo-pinを垂直にハンダ付けできる様にします。
IC1の左側にある6個のPADにpogo-pinを押し付けてスライドスイッチをONにして電源を
入れて、書き込む感じ。
あ、AYA005-1ってかぶっちゃった。
この妄想にアドバイスお待ちしています(^^)
なんでもオケです。
ブログ内検索
カテゴリー
最新記事
(12/31)
(12/31)
(12/29)
(12/23)
(12/18)
リンク
プロフィール
HN:
あやのすけ
性別:
非公開

