あやの
NゲージをベースとしたDCCについての日記を 書いています。 ある程度貯まりましたら、鉄道模型のDCCのまとめサイトに まとめています。 借りている容量が最大に達しましたので、移転します。 ★移転先:http://maison-dcc.sblo.jp/
×
[PR]上記の広告は3ヶ月以上新規記事投稿のないブログに表示されています。新しい記事を書く事で広告が消えます。
基板を見積もったら、配布価格一枚当たり2500円になってしまいます。
基板の大きさがコストアップに大きく影響しています。
基板寸法を8mm x 95mmにして、テープLEDと併用をして安くしようかなと考え中。
新幹線に入れる場合は、テープLEDを5mmほど切り詰めれば140mmになり、ちょうど入ります。
うーん、テープLED使った瞬間、魅力を失いましたw
SmileFunctionDecoderでいいじゃんという気持ちが強くなったので(^^;
Smile Function Decoder Light は、妄想で終わらせます。
SmileFunctionDecoder完成品をポッチっとw
基板の大きさがコストアップに大きく影響しています。
基板寸法を8mm x 95mmにして、テープLEDと併用をして安くしようかなと考え中。
新幹線に入れる場合は、テープLEDを5mmほど切り詰めれば140mmになり、ちょうど入ります。
うーん、テープLED使った瞬間、魅力を失いましたw
SmileFunctionDecoderでいいじゃんという気持ちが強くなったので(^^;
Smile Function Decoder Light は、妄想で終わらせます。
SmileFunctionDecoder完成品をポッチっとw
PR
また妄想です(^^;
KiCadをVer4.0.1からVer4.0.5にアップデートしたら、作りためた3Dモデルが闇に葬られて
しまいダメージがw (osx版は4.0.5が最新なのです)
仕事で12時間CADを使った回路図書きっぱなし、家では寝るまで回路図・パターン修正。
ばあさんから、階段に手すりを付けて欲しいとの依頼を受けて、現地調査やホームセンター
で物色。ホワイトデーのお返しの品の買い出し・・・
CADやりっぱなしはマズイです。macの前に座ると睡魔に襲われるようになりました。
さて、集電スプリングをどこからか持ってきて、付け足しました。
それっぽくなってきました!
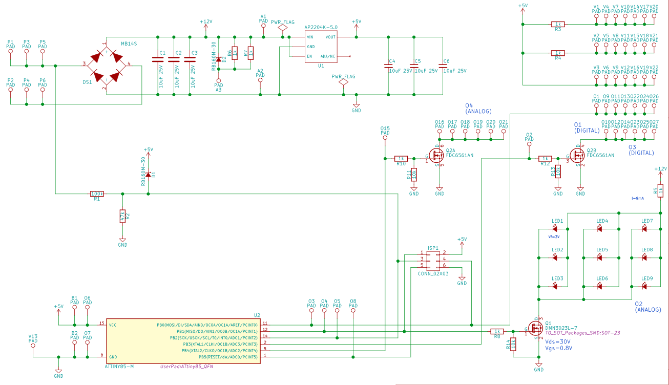
キープアライブコンデンサ充放電回路と、DCC受信回路に保護回路を追加しました。
それと、基板を切り詰めると、プログラムの書き換えは、pogo pinによる書き換え
のみになってしまうので、半田面側にスマイルコネクタの一部信号を配置中です。
(線を繋げば書き換えできるようになります)
気がついたら、基板の大きさが 8mm x 140mm x 0.8mm になっていました。
こびとさんが7.8mmから8mmにしてしまったようです(^^;
KiCadをVer4.0.1からVer4.0.5にアップデートしたら、作りためた3Dモデルが闇に葬られて
しまいダメージがw (osx版は4.0.5が最新なのです)
仕事で12時間CADを使った回路図書きっぱなし、家では寝るまで回路図・パターン修正。
ばあさんから、階段に手すりを付けて欲しいとの依頼を受けて、現地調査やホームセンター
で物色。ホワイトデーのお返しの品の買い出し・・・
CADやりっぱなしはマズイです。macの前に座ると睡魔に襲われるようになりました。
さて、集電スプリングをどこからか持ってきて、付け足しました。
それっぽくなってきました!
キープアライブコンデンサ充放電回路と、DCC受信回路に保護回路を追加しました。
それと、基板を切り詰めると、プログラムの書き換えは、pogo pinによる書き換え
のみになってしまうので、半田面側にスマイルコネクタの一部信号を配置中です。
(線を繋げば書き換えできるようになります)
気がついたら、基板の大きさが 8mm x 140mm x 0.8mm になっていました。
こびとさんが7.8mmから8mmにしてしまったようです(^^;
KATO Nゲージ E7系 北陸新幹線 が全車両揃いましたので、一部DCC化して動かしてみました。
先頭、最後尾は Smile Function Decoderを入れています。
モーター車はDCCフレンドリデコーダ+SmileFunctionDecoderいれて、室内灯とパンタスパークを担当。
中間車にこの前、SmileFunctionDecoder+テープLEDを入れた車両です。
各車両DCCコマンドを受信する為、室内灯ON/OFFに時間差があったりしますね・・・
あと、レールがノーメンテなので、キープアライブコンデンサを入れておかないと
ダメですね(現在は付けていません)
さて、Smile Function Decoder Lightですが、押しのけ配線を酷使していますが、
1、2本が通らない・・・
押しのけ配線機能の影響で、基板外形から+5Vラインがはみ出していますw
【追記】なんとか、全てパターンをつないで収まりました!
DRCでエラーになっているけど、基板縁からの20milのパターン禁止に
ちょっと触れているだけなので、気にしない。
PADにビア有りは仕方がないw
後は、自動で引かれた変なパターンを直したり、ひき回しを調整したり、
シルクを調子したりします。
先頭、最後尾は Smile Function Decoderを入れています。
モーター車はDCCフレンドリデコーダ+SmileFunctionDecoderいれて、室内灯とパンタスパークを担当。
中間車にこの前、SmileFunctionDecoder+テープLEDを入れた車両です。
各車両DCCコマンドを受信する為、室内灯ON/OFFに時間差があったりしますね・・・
あと、レールがノーメンテなので、キープアライブコンデンサを入れておかないと
ダメですね(現在は付けていません)
さて、Smile Function Decoder Lightですが、押しのけ配線を酷使していますが、
1、2本が通らない・・・
押しのけ配線機能の影響で、基板外形から+5Vラインがはみ出していますw
【追記】なんとか、全てパターンをつないで収まりました!
DRCでエラーになっているけど、基板縁からの20milのパターン禁止に
ちょっと触れているだけなので、気にしない。
PADにビア有りは仕方がないw
後は、自動で引かれた変なパターンを直したり、ひき回しを調整したり、
シルクを調子したりします。
色々ご意見、ご指摘ありがとうございます。(まだ受け付けております(^^;
とりあえず、基板の長さを140mmにして、15mm間隔で切り離せる様にしました。
先日のLEDの実験でLEDの大きさが間違っていたので、3528タイプに変更しました。
モデルがなかったのでなんとなくモデルも作りました。
LEDは並列で行こうかなと思います。
ファンクッションの端子は、半田面にしようか、部品面にしようか悩み中。
キープアライブコンデンサ用の充放電回路とDCC検出保護用のダイオードを
追加しましたが、1608サイズくらいの良さげなダイオードがないでしょうか・・・
RB160Mって大きいんですよね・・・
あんまり半田面側には部品を載せたくないので・・・
とりあえず、基板の長さを140mmにして、15mm間隔で切り離せる様にしました。
先日のLEDの実験でLEDの大きさが間違っていたので、3528タイプに変更しました。
モデルがなかったのでなんとなくモデルも作りました。
LEDは並列で行こうかなと思います。
ファンクッションの端子は、半田面にしようか、部品面にしようか悩み中。
キープアライブコンデンサ用の充放電回路とDCC検出保護用のダイオードを
追加しましたが、1608サイズくらいの良さげなダイオードがないでしょうか・・・
RB160Mって大きいんですよね・・・
あんまり半田面側には部品を載せたくないので・・・
ブログ内検索
カテゴリー
最新記事
(12/31)
(12/31)
(12/29)
(12/23)
(12/18)
リンク
プロフィール
HN:
あやのすけ
性別:
非公開

