あやの
NゲージをベースとしたDCCについての日記を 書いています。 ある程度貯まりましたら、鉄道模型のDCCのまとめサイトに まとめています。 借りている容量が最大に達しましたので、移転します。 ★移転先:http://maison-dcc.sblo.jp/
×
[PR]上記の広告は3ヶ月以上新規記事投稿のないブログに表示されています。新しい記事を書く事で広告が消えます。
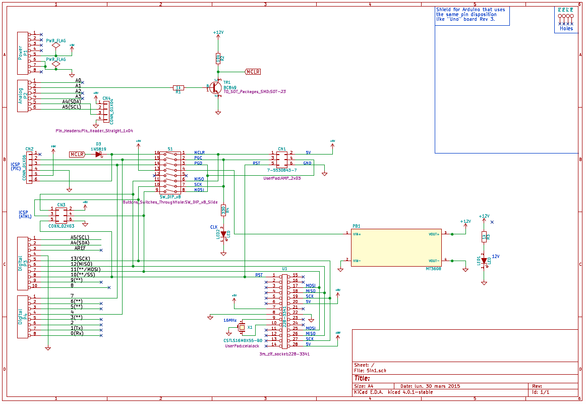
Smile Writer 5in1を考えてみました。
Arduino用シールドで作りました。
機能
1、ATMEL用スマイルライタ(Arduino経由、AVRISP mkIIなど)
2、PIC用スマイルライタ(Arduino経由、PICkit経由)
3、ATMEGA28pin プログラマ(Arduino経由、AVRISP mkIIなど)
4、ATTINY8pin プログラマ(Arduino経由、AVRISP mkIIなど)
5、HDMI ADP用E2P-ROMライタ(Arduino経由)
AMPのコネクタ、ゼロプレッシャーの3D MODELの作成が面倒くさかった。
結構込み入ってしまったので、一部面実装部品を選択。
5V-12V変換は怪しい基板で設計w
諦めたこと
ゼロプレッシャーICソケットで、PICも書けるように検討したけど、
Arduinoシールド無いに入りきらないから諦めた
ATMELのヒューズリセッタ回路を入れたかったけど、配線が入りきらないから
諦めた。
ご意見募集中です(^^;

Arduino用シールドで作りました。
機能
1、ATMEL用スマイルライタ(Arduino経由、AVRISP mkIIなど)
2、PIC用スマイルライタ(Arduino経由、PICkit経由)
3、ATMEGA28pin プログラマ(Arduino経由、AVRISP mkIIなど)
4、ATTINY8pin プログラマ(Arduino経由、AVRISP mkIIなど)
5、HDMI ADP用E2P-ROMライタ(Arduino経由)
AMPのコネクタ、ゼロプレッシャーの3D MODELの作成が面倒くさかった。
結構込み入ってしまったので、一部面実装部品を選択。
5V-12V変換は怪しい基板で設計w
諦めたこと
ゼロプレッシャーICソケットで、PICも書けるように検討したけど、
Arduinoシールド無いに入りきらないから諦めた
ATMELのヒューズリセッタ回路を入れたかったけど、配線が入りきらないから
諦めた。
ご意見募集中です(^^;
PR
ブログ内検索
カテゴリー
最新記事
(12/31)
(12/31)
(12/29)
(12/23)
(12/18)
リンク
プロフィール
HN:
あやのすけ
性別:
非公開

