あやの
NゲージをベースとしたDCCについての日記を 書いています。 ある程度貯まりましたら、鉄道模型のDCCのまとめサイトに まとめています。 借りている容量が最大に達しましたので、移転します。 ★移転先:http://maison-dcc.sblo.jp/
×
[PR]上記の広告は3ヶ月以上新規記事投稿のないブログに表示されています。新しい記事を書く事で広告が消えます。
new! 基板配布はじめました。
eagleup に3Dデータとして出力して、3Dでぐりぐり見たら、なんか達成感w
抵抗とかコンデンサは部品形状と合わせた四角いシルクが書いてあったのですが、
出てないので、レイヤーを変えてあげる必要がありそうです。
eagleup に3Dデータとして出力して、3Dでぐりぐり見たら、なんか達成感w
抵抗とかコンデンサは部品形状と合わせた四角いシルクが書いてあったのですが、
出てないので、レイヤーを変えてあげる必要がありそうです。
new! 基板配布はじめました。
eagleの練習で、HDMI DUMMYアダプタを作ってみました。
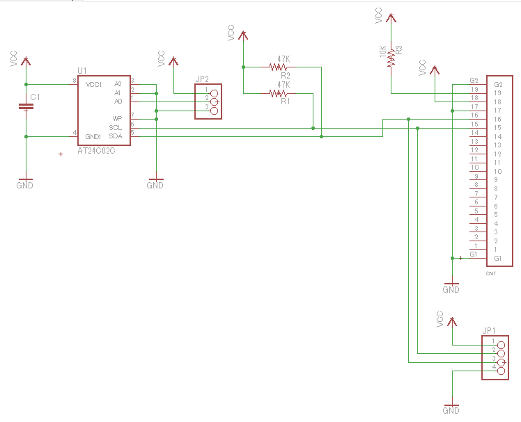
回路図はこんな感じ。
Arduinoが接続できるように、ピンヘッダを設けました。
ボードに部品をレイアウトして、あとはハンダ面を先きにGNDパターンを作っておいて、
あとの配線はAutorouterで自動配線させました。
若干、パターンは手直ししました。
ハンダ面はベタパターンを作りました。
HDMIコネクタは、aitendoのDIPタイプで作りましたが、本番はSMTタイプにしたいので、
別途外形図が取り寄せできたら直します。
HDMIの部品データが無いので作るのが大変でした。
基板設計ってミリ単位で作っていいのかしら?w
eagleの練習で、HDMI DUMMYアダプタを作ってみました。
回路図はこんな感じ。
Arduinoが接続できるように、ピンヘッダを設けました。
ボードに部品をレイアウトして、あとはハンダ面を先きにGNDパターンを作っておいて、
あとの配線はAutorouterで自動配線させました。
若干、パターンは手直ししました。
ハンダ面はベタパターンを作りました。
HDMIコネクタは、aitendoのDIPタイプで作りましたが、本番はSMTタイプにしたいので、
別途外形図が取り寄せできたら直します。
HDMIの部品データが無いので作るのが大変でした。
基板設計ってミリ単位で作っていいのかしら?w
ブログ内検索
カテゴリー
最新記事
(12/31)
(12/31)
(12/29)
(12/23)
(12/18)
リンク
プロフィール
HN:
あやのすけ
性別:
非公開

