あやの
NゲージをベースとしたDCCについての日記を 書いています。 ある程度貯まりましたら、鉄道模型のDCCのまとめサイトに まとめています。 借りている容量が最大に達しましたので、移転します。 ★移転先:http://maison-dcc.sblo.jp/
×
[PR]上記の広告は3ヶ月以上新規記事投稿のないブログに表示されています。新しい記事を書く事で広告が消えます。
new! 基板配布はじめました。
eagleの練習で、HDMI DUMMYアダプタを作ってみました。
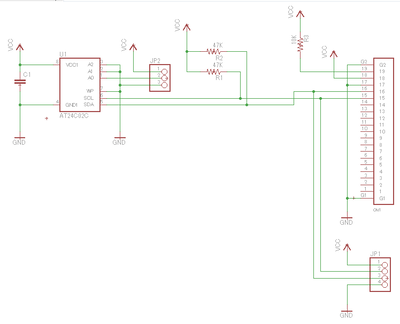
回路図はこんな感じ。
Arduinoが接続できるように、ピンヘッダを設けました。
ボードに部品をレイアウトして、あとはハンダ面を先きにGNDパターンを作っておいて、
あとの配線はAutorouterで自動配線させました。
若干、パターンは手直ししました。
ハンダ面はベタパターンを作りました。
HDMIコネクタは、aitendoのDIPタイプで作りましたが、本番はSMTタイプにしたいので、
別途外形図が取り寄せできたら直します。
HDMIの部品データが無いので作るのが大変でした。
基板設計ってミリ単位で作っていいのかしら?w

eagleの練習で、HDMI DUMMYアダプタを作ってみました。
回路図はこんな感じ。
Arduinoが接続できるように、ピンヘッダを設けました。
ボードに部品をレイアウトして、あとはハンダ面を先きにGNDパターンを作っておいて、
あとの配線はAutorouterで自動配線させました。
若干、パターンは手直ししました。
ハンダ面はベタパターンを作りました。
HDMIコネクタは、aitendoのDIPタイプで作りましたが、本番はSMTタイプにしたいので、
別途外形図が取り寄せできたら直します。
HDMIの部品データが無いので作るのが大変でした。
基板設計ってミリ単位で作っていいのかしら?w
PR
ブログ内検索
カテゴリー
最新記事
(12/31)
(12/31)
(12/29)
(12/23)
(12/18)
リンク
プロフィール
HN:
あやのすけ
性別:
非公開

