あやの
NゲージをベースとしたDCCについての日記を 書いています。 ある程度貯まりましたら、鉄道模型のDCCのまとめサイトに まとめています。 借りている容量が最大に達しましたので、移転します。 ★移転先:http://maison-dcc.sblo.jp/
×
[PR]上記の広告は3ヶ月以上新規記事投稿のないブログに表示されています。新しい記事を書く事で広告が消えます。
SmileTesterの基板レイアウトを考えてみました。
3Dモデルを作るのに、かなり時間を要しましたw
モータの大きさは、とりあえずマブチモータ。
スピーカーはCubeSpeakerにしました。
真ん中の白いブロックは、ブレッドボードです(^^;
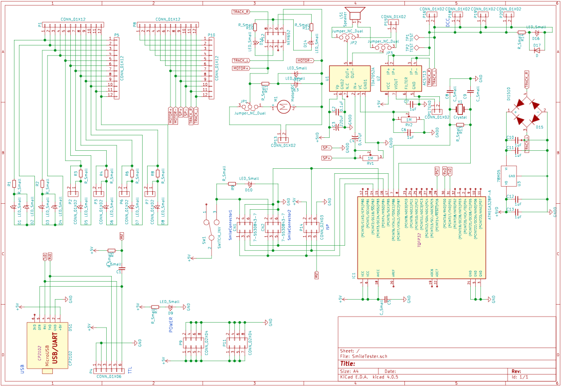
SmileTester回路図を UP しました。
3Dモデルを作るのに、かなり時間を要しましたw
モータの大きさは、とりあえずマブチモータ。
スピーカーはCubeSpeakerにしました。
真ん中の白いブロックは、ブレッドボードです(^^;
SmileTester回路図を UP しました。
PR
ESUのDecoder Testerは、国内だとクマタ貿易さんで購入すると6500円程します。
これ買うのだったら、自分の好き勝手なDecoder Testerを作ってもいいよねという事で、
SmileFunctionDecoderの治具として欲しかったりします。
妄想なので好き勝手詰め込んでいます。
■ネジ止め式端子台
・DCCコネクタ(KATOフィーダーコンパチ、ネジ端子台)
・両極用 LED CH1
・両極用 LED CH1
・電流制限あり/なし LED CH1
・電流制限あり/なし LED CH2
・電流制限あり/なし LED CH3
・電流制限あり/なし LED CH4
・DCC電流検出回路(ACS713)
■NEM652コネクタ
・LED CH1
・LED CH2
■内蔵モーター
・外部モーター端子
・モーター回転方向LED
■内蔵スピーカー
・外部スピーカー端子
・スピーカーアンプ(TDA7052A)
■SmileWriter
・ISPコネクタ
・Smile Connecter x2(板厚0.8mm/1.6mm)
・USB I/F(CP2102)
・TTL UART
10cm x 10cmに入るかな?
こんなブレッドボードも乗っていますw
ご意見、ご要望、ご指摘お待ちしておりますw
これ買うのだったら、自分の好き勝手なDecoder Testerを作ってもいいよねという事で、
SmileFunctionDecoderの治具として欲しかったりします。
妄想なので好き勝手詰め込んでいます。
■ネジ止め式端子台
・DCCコネクタ(KATOフィーダーコンパチ、ネジ端子台)
・両極用 LED CH1
・両極用 LED CH1
・電流制限あり/なし LED CH1
・電流制限あり/なし LED CH2
・電流制限あり/なし LED CH3
・電流制限あり/なし LED CH4
・DCC電流検出回路(ACS713)
■NEM652コネクタ
・LED CH1
・LED CH2
■内蔵モーター
・外部モーター端子
・モーター回転方向LED
■内蔵スピーカー
・外部スピーカー端子
・スピーカーアンプ(TDA7052A)
■SmileWriter
・ISPコネクタ
・Smile Connecter x2(板厚0.8mm/1.6mm)
・USB I/F(CP2102)
・TTL UART
10cm x 10cmに入るかな?
こんなブレッドボードも乗っていますw
ご意見、ご要望、ご指摘お待ちしておりますw
ブログ内検索
カテゴリー
最新記事
(12/31)
(12/31)
(12/29)
(12/23)
(12/18)
リンク
プロフィール
HN:
あやのすけ
性別:
非公開

