あやの
NゲージをベースとしたDCCについての日記を 書いています。 ある程度貯まりましたら、鉄道模型のDCCのまとめサイトに まとめています。 借りている容量が最大に達しましたので、移転します。 ★移転先:http://maison-dcc.sblo.jp/
×
[PR]上記の広告は3ヶ月以上新規記事投稿のないブログに表示されています。新しい記事を書く事で広告が消えます。
まだやっています(^^;
MP3サウンドデコーダを接続してみました。
左が前進、右が後進です。
ファンクッションのLEDが変わるのと、モーター回転方向LEDも変わります。
NEM651(2.54ピッチ)に、SmileDecoderを接続
OneCoinデコーダーを接続
永松システムのDF19x4ss
デコーダのLEDは12V系統なのですが、5V用LED端子に接続しても
明るいだけで問題ありません。
12Vが共通なので、ジャンパしています。
..
サージカルルーペだんだん距離感が慣れてきましたw。
参考配布価格(予定)
USB-UART BOARD、AMP回路、電流モニタ回路、ブレッドボード部、電源部
モーター無しタイプ
キット2500円、組み立て動作確認済み3500円
USB-UART BOARD、AMP回路、電流モニタ回路、ブレッドボード部、電源部
モーター、スマイルライタ無しタイプ
キット2000円、組み立て動作確認済み3000円
NEM651/652 は良いコネクタがないので未実装です。
MP3サウンドデコーダを接続してみました。
左が前進、右が後進です。
ファンクッションのLEDが変わるのと、モーター回転方向LEDも変わります。
NEM651(2.54ピッチ)に、SmileDecoderを接続
OneCoinデコーダーを接続
永松システムのDF19x4ss
デコーダのLEDは12V系統なのですが、5V用LED端子に接続しても
明るいだけで問題ありません。
12Vが共通なので、ジャンパしています。
..
サージカルルーペだんだん距離感が慣れてきましたw。
参考配布価格(予定)
USB-UART BOARD、AMP回路、電流モニタ回路、ブレッドボード部、電源部
モーター無しタイプ
キット2500円、組み立て動作確認済み3500円
USB-UART BOARD、AMP回路、電流モニタ回路、ブレッドボード部、電源部
モーター、スマイルライタ無しタイプ
キット2000円、組み立て動作確認済み3000円
NEM651/652 は良いコネクタがないので未実装です。
PR
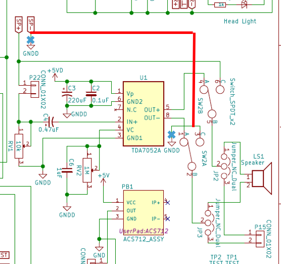
スピーカー部分を確認しました。
DCCサウンドデコーダーは、MP3サウンドデコーダV5を使っています。
ネジ端子台にDCC信号、モータ信号、スピーカー信号を繋げます。
モーターの代わりにFANをつけましたが(^^; 片方向しか回りませんでしたので、
次の写真では動力車を繋げました。
モータ駆動波形をVVVFに設定して動くことを確認しました。
最初、SP-線をGNDに接続していたので、音が鳴りませんでした・・・
パターンカット2箇所、ストラップ1本で修正。
AMP(TDA7052A)通す方はちょっと考えないとダメですね。
DCCサウンドデコーダーは、MP3サウンドデコーダV5を使っています。
ネジ端子台にDCC信号、モータ信号、スピーカー信号を繋げます。
モーターの代わりにFANをつけましたが(^^; 片方向しか回りませんでしたので、
次の写真では動力車を繋げました。
モータ駆動波形をVVVFに設定して動くことを確認しました。
最初、SP-線をGNDに接続していたので、音が鳴りませんでした・・・
パターンカット2箇所、ストラップ1本で修正。
AMP(TDA7052A)通す方はちょっと考えないとダメですね。
ちょっと動かしました。
ブートの書き込みは、Smile Writer 5in1 から書き込み。ok
FTDI経由のAtmega328への書き込み器スケッチの書き込み。ok
CP2102経由のAtmega328への書き込み器スケッチの書き込み。ok
SmileDecoderにピンヘッダを取り付けて、NEM651(2.54ピッチ)に差し込んで
適当なモーターがついている車両に接続。
DCS50KのFWD/REV切り替えも、SmileDecoderTester上のLED表示も合っていました。
CP2102を使った時、SmileDecoderへの電源スイッチをONにするとCP2102で作っている
5VがOFFになります・・・
デコーダーへの突入電流でも検知しているのかな。
FTDI経由だとOK
LEDの電流制限抵抗は悩みつつ、5V系は6.8kΩ、12V系は22kΩかな。
(結構まぶしいので抑えめにしました)
あと、スピーカーAMP周りの確認が必要ですけど、電解コンデンサ買ってこないと。
例のminiブレッドボードが届きません・・・・
基板に実装する用のフライホイール付き車両用モータ欲しいなぁ。
ルーペですが、
おすすめだった、激安サージカルルーペは慣れていないせいかちょっと扱いが難しい(^^;
リーディングルーペ+2.0(JINS,100均一共に)はいい感じでした。
Atmega328のハンダ付けもずいぶん楽になりました。
しかし、Atmega328のハンダブリッジのチェックは拡大率の大きいルーペでのチェックは必要です。
ブートの書き込みは、Smile Writer 5in1 から書き込み。ok
FTDI経由のAtmega328への書き込み器スケッチの書き込み。ok
CP2102経由のAtmega328への書き込み器スケッチの書き込み。ok
SmileDecoderにピンヘッダを取り付けて、NEM651(2.54ピッチ)に差し込んで
適当なモーターがついている車両に接続。
DCS50KのFWD/REV切り替えも、SmileDecoderTester上のLED表示も合っていました。
CP2102を使った時、SmileDecoderへの電源スイッチをONにするとCP2102で作っている
5VがOFFになります・・・
デコーダーへの突入電流でも検知しているのかな。
FTDI経由だとOK
LEDの電流制限抵抗は悩みつつ、5V系は6.8kΩ、12V系は22kΩかな。
(結構まぶしいので抑えめにしました)
あと、スピーカーAMP周りの確認が必要ですけど、電解コンデンサ買ってこないと。
例のminiブレッドボードが届きません・・・・
基板に実装する用のフライホイール付き車両用モータ欲しいなぁ。
ルーペですが、
おすすめだった、激安サージカルルーペは慣れていないせいかちょっと扱いが難しい(^^;
リーディングルーペ+2.0(JINS,100均一共に)はいい感じでした。
Atmega328のハンダ付けもずいぶん楽になりました。
しかし、Atmega328のハンダブリッジのチェックは拡大率の大きいルーペでのチェックは必要です。
いつもはElecrowで基板作っていますが、今回はFusionPCBで作ってみます。
5/24〜1ヶ月間、山に修行に行くため何にもできなくなってしまいますので、
土日で頑張ってデータ作りました(^^;
KiCadでガーバーデータを作って、FusionPCBにて発注するまでを、
Webページにまとめました。
5/24〜1ヶ月間、山に修行に行くため何にもできなくなってしまいますので、
土日で頑張ってデータ作りました(^^;
KiCadでガーバーデータを作って、FusionPCBにて発注するまでを、
Webページにまとめました。
ブログ内検索
カテゴリー
最新記事
(12/31)
(12/31)
(12/29)
(12/23)
(12/18)
リンク
プロフィール
HN:
あやのすけ
性別:
非公開

