あやの
NゲージをベースとしたDCCについての日記を 書いています。 ある程度貯まりましたら、鉄道模型のDCCのまとめサイトに まとめています。 借りている容量が最大に達しましたので、移転します。 ★移転先:http://maison-dcc.sblo.jp/
×
[PR]上記の広告は3ヶ月以上新規記事投稿のないブログに表示されています。新しい記事を書く事で広告が消えます。
【今日は難しい話のブログですw】
SmileWriter5in1を使って、PIC12F1822用のPICライターを作ろうとしています。
自前で作る人って居ないようですね(^^;
ググっても、情報がありません;
腰を据えて作業するために、PIC12F1822 Memory Programming Specificationの
PDFファイルを紙に印刷しましたw
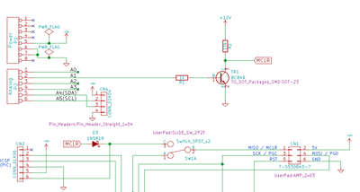
1、書き込み途中でエラーになってしまう原因調査
ぬっきーさん配布のHEXファイル構造でFLASHデータとEEPROMデータの間に
先頭アドレス付近に書き込むデータが設定されている(赤枠内)
ライタはファイルの先頭から順に書き込んでいるため、先頭付近を再度書き込めと
言われても、イレースしないと書き込めないので、エラーになっていました。
赤枠の3行を削除すると書き込めます。要調査ですね。
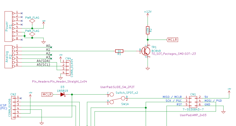
2、EEPROM領域のアドレスは?
PIC12F1822のデータシートには、0x1E000-0x1E1FFと書かれているけど、
HEXファイルは0xE000だし、
ぬっきーさんのソースは、
ちょっと謎です。要調査。
http://koibo.blog.fc2.com/blog-entry-34.html
3、書き込みツール修正
Windowsの書き込みツールはVB.NETで作られているのですが、EEPROMアドレス0xE000の
様に最上位bitがONになっているとうまく処理できていないところがありました。
例えば、16進数->10進数変換で val("&H" ・・・を使うと、整数では負極になったりします。
valからCLngに変更しました。
元々の >>1 が何のためにあるのやら。
調査継続です・・・
SmileWriter5in1を使って、PIC12F1822用のPICライターを作ろうとしています。
自前で作る人って居ないようですね(^^;
ググっても、情報がありません;
腰を据えて作業するために、PIC12F1822 Memory Programming Specificationの
PDFファイルを紙に印刷しましたw
1、書き込み途中でエラーになってしまう原因調査
ぬっきーさん配布のHEXファイル構造でFLASHデータとEEPROMデータの間に
先頭アドレス付近に書き込むデータが設定されている(赤枠内)
ライタはファイルの先頭から順に書き込んでいるため、先頭付近を再度書き込めと
言われても、イレースしないと書き込めないので、エラーになっていました。
赤枠の3行を削除すると書き込めます。要調査ですね。
2、EEPROM領域のアドレスは?
PIC12F1822のデータシートには、0x1E000-0x1E1FFと書かれているけど、
HEXファイルは0xE000だし、
ぬっきーさんのソースは、
;;;;;;;;;;;;;;;;;;;;;;;;;;;;;;;;;;;;;;;;;;;;;;;;;;;;;;;;;;;;;;;;; ;;;;; CV初期値の設定(EEPROMへのデータ定義) ;;;;;;;;;;;;;;;;;;;;;;;;;;;;;;;;;;;;;;;;;;;;;;;;;;;;;;;;;;;;;;;;; org 0xF000 ; ;----- 初期データ -------- CV値 ----------------------なので、0xF000となっている。
ちょっと謎です。要調査。
http://koibo.blog.fc2.com/blog-entry-34.html
3、書き込みツール修正
Windowsの書き込みツールはVB.NETで作られているのですが、EEPROMアドレス0xE000の
様に最上位bitがONになっているとうまく処理できていないところがありました。
例えば、16進数->10進数変換で val("&H" ・・・を使うと、整数では負極になったりします。
valからCLngに変更しました。
元々の >>1 が何のためにあるのやら。
調査継続です・・・
PR
Ayano 部品配布ページに、DCC電子工作連合仕様のSmileConnector対応の
DCC Decoderへのスケッチ書き込みツールの、SmileWriter5in1シールドキット(訳あり)
を追加しました。
訳ありなので、1000円+360円でご提供。
単品の部品だけでもかなりお買い得
SmileWriter5in1の紹介
http://dcc.client.jp/5in1.html
DCC Decoderへのスケッチ書き込みツールの、SmileWriter5in1シールドキット(訳あり)
を追加しました。
訳ありなので、1000円+360円でご提供。
単品の部品だけでもかなりお買い得
SmileWriter5in1の紹介
http://dcc.client.jp/5in1.html
早速導入した、Wordで作りました。
Open Officeと違ってもたつかない為、作業がはかどりました(^_^)
Webページもいっぱいになってしまったので、Googleドライブにupしました。
作り方
紹介のページもupdateしました。
http://dcc.client.jp/5in1.html
Open Officeと違ってもたつかない為、作業がはかどりました(^_^)
Webページもいっぱいになってしまったので、Googleドライブにupしました。
作り方
紹介のページもupdateしました。
http://dcc.client.jp/5in1.html
ブログ内検索
カテゴリー
最新記事
(12/31)
(12/31)
(12/29)
(12/23)
(12/18)
リンク
プロフィール
HN:
あやのすけ
性別:
非公開

