あやの
NゲージをベースとしたDCCについての日記を 書いています。 ある程度貯まりましたら、鉄道模型のDCCのまとめサイトに まとめています。 借りている容量が最大に達しましたので、移転します。 ★移転先:http://maison-dcc.sblo.jp/
×
[PR]上記の広告は3ヶ月以上新規記事投稿のないブログに表示されています。新しい記事を書く事で広告が消えます。
備忘録をかねて。
2019年は昼の仕事が忙しくてほとんど何もできませんでした(毎年ですね)
2018年DCC関連振り返り
2018年DCC関連振り返り
■やったこと
・HOのブラスキットTMC200CSを組み立てて塗装、LokSound実装、サーボモータ実装をやりました。
・LokSound ProgrammerとかLokSound4,5を導入。
・LokSound4を焼いてしまってLippeとのやり取りで無事交換できたので、情報をまとめました。
・DCC館のNMRA Manufacturer ID取得完了「Maison de DCC 」で、DCC Manufacturer ID は166
・Next18の可能性にかけて、色々基板を作りました。
・モハラジオ基板を作成
・アナログ車両をDCC化しやすくするライトユニット用、両極性基板発表
・ワンコインコントローラコンペ TVリモコン版と、PS用Dualshock2版を開発中
・Arduino NANO DCC Shield発表 来年はこいつでDCC入門キットとして配布したい
・天賞堂のクモヤ145のモニターに当選し、色々ツイッターでつぶやいた。
■積み基板(2017年仕掛かり)
AYA013-1 FUSE RESETER ※部品を半田付けしただけ、積み基板
AYA015-1 Smile Function Decoder Slim
AYA019-1 Smile Motor Decoder ※積み基板
AYA020-1 Smile Motor Bipolar Decoder ※積み基板
AYA021-1 Smile Bipolar Function Decoder ※積み基板
AYA022-1 Smile Simple Decoder ※積み基板
AYA023-1 PS2 to LocoNet ※積み基板
AYA024-1 Smile Simple Bipolar Decoder ※積み基板
AYA025-1 Smile Function Decoder ※積み基板
AYA026-1 Smile Function Mega Decoder ※積み基板
AYA029-1 PS2 to Wifi ※積み基板
■作った基板
AYA031-1 2019/3/2 EUR Hex Feader Board ※EURコネクタを使用したフィーダーボード(売れていませんw
AYA032-2 2019/3/14 IsolationSmileWriter ※DCC信号とシリアルを絶縁してデバックできるボード(組み立てて終了
AYA033-1 2019/3/21 ESUAUX BOARD ※ESUのロジック出力のポートをTR出力に変換する基板(配布中)
AYA034-1 2019/3/22 Right angle LED BOARD ※Nの鉄コレ用に作ったライトユニット(基板作っただけ
AYA035-1 2019/4/17 Next18 Adapter Board ※配布中
AYA036-1 2019/6/19 Next18 Decode Board ※配布中
AYA037-1 2019/8/2 Next18 Adapter Board TR ※配布中
AYA038-1 2019/8/4 S88 Detector ※TOFセンサ用のS88 Detector 動く子を確認
AYA039-1 2019/8/4 Tof Sensor I/F ※TOFセンサ 動く子を確認
AYA040-1 2019/8/8 Emc Near Field Probe ※モハラジオ 作っただけ
AYA041-1 2019/8/11 Next18 Analog adapter ※配布中
AYA042-1 2019/8/17 Next18 Adapter Board TR+L2B ※配布中
AYA043-1 2019/9/1 OneCoinController ※開発中
AYA044-1 2019/9/1 OneCoinController PS2 ※開発中
AYA045-1 2019/10/13 Static Electricity Level Meter ※静電気モニター 基板作っただけ
AYA046-1 2019/10/20 Arduino NANO DCC Shield ※開発中
AYA047-1 2019/11/24 kumoha145 light unit ※天賞堂のクモヤ用のライトユニット 開発中
■やること(妄想中)(なんとなく優先順位順)
・なるべく基板を作らない(^^; ソフトに専念する
・なるべく基板を作らない(^^; ソフトに専念する
・ArduinoNANO DCC Shieldの取説作成(こみpoを駆使する)
・OneCoinコントローラの開発完了
・クモヤ145系のパンタグラフ取り付け(クモル145 + クル144 購入)
・Dualshock4のBluetoothペアリングの研究
・サーボモータデコーダ見直し
→保留
・HDMIアダプタ改版
→保留
・Smile ARM Decoder
Ateml製マイコン Cortex-M0+コアのSAMD21を搭載した次世代デコーダー
→保留
・SmileFunctionDecoderのサーボモーター版
これも、在庫を用意するのと
パンタ昇降スケッチを用意すればいいだけ(^^;
→保留
・SmileFunctionDecoderの新NMRAドライバの評価
→完了
・トマランスーパーキャパシタ
→興味なくなったw
・アナログ速度計(本物の速度計を使った何か)
→興味なくなったw
・パンタグラフ昇降スケッチ
→興味なくなったw
・信号機作成
→興味なくなったw
冬の運転会の一部をご紹介。
DCC電子工作連合なので、車両の運転が中心というわけで無く(^^; 活動報告的な
成果物を持ち寄って披露する会になります。
■スマイラーさんの「Smile WiFi Throttle」

いい感じに仕上がっていましたので、あとは配布開始を待つだけですね!来年早々?
■あやのの作品
失敗したクモヤのライトユニット
ArduinoNANO DCC Shield
OneCoinController TVリモコン
OneCoinController PS2
今回は昼間の仕事が忙しすぎて、物だけ。
■天賞堂のクモヤ
外周にHO、内周にNの線路を設置。
Smile WiFi Throttleの確認用?にED**を走らせています。
■IMONの鉄道模型速度計測装置(スピードメーター)
DesktopStationさんのブログで紹介されているあれ。
■フジガヤさんのMascon2kbdいじめ試験
結果は、フジガヤさんのブログで報告があるでしょう。
Dsair2用のPS用Dualshock2とか電車でGOコントローラをWifiに飛ばす
https://twitter.com/masashi_214/status/1209078315933286400
を作っていますが・・・一応動くのですが一般用にプログラムの
作りをあげていないのが難点で、ソフト屋さんに期待w
(DCC電子工作連合内でハードを送ると親切にソフトウエアを作っ・・て・・)
ESP32を使って、Dualshock4のBluetoothからDsair2に飛ばす機器が本命なのですが、
Bluetoothのペアリング、ESP32が使いこなせるソフト屋さんも連合内にいらっしゃる
ので期待です(^^
■Onecoinコントローラ
へのへのさんのPetitStation
フジガヤさんのDCC Cheap Controller
■へのへのさんのモノレール
支柱・軌道の改造、車体の動力化の改造、連結器の改造がすごかった。
そのうち電池部分の修復を行った時に、作り方が紹介されると思います。
あと、やあさんのDShacx
なごでんさんのMP3デコーダN18
へのへのさんのEC-Slim
見た目、いちごみるくっぽい、メロンミルクが美味しかったですね。
https://twitter.com/masashi_214/status/1210890859207520258
さて、あやのブログですが無料ブログを使っているので、
ついに、ファイルアップロード最大の500MBに達してしまいました。
(過去の写真を何枚か消して今日のブログを作りました(^^;
2015年9月15日から使っていましたが、有料化プランに移行するのもあれなので、
新しいブログを作っちゃおうかなと考えています。
http://ayabu.blog.shinobi.jp/Date/20150915/
DCC電子工作連合なので、車両の運転が中心というわけで無く(^^; 活動報告的な
成果物を持ち寄って披露する会になります。
■スマイラーさんの「Smile WiFi Throttle」
いい感じに仕上がっていましたので、あとは配布開始を待つだけですね!来年早々?
■あやのの作品
失敗したクモヤのライトユニット
ArduinoNANO DCC Shield
OneCoinController TVリモコン
OneCoinController PS2
今回は昼間の仕事が忙しすぎて、物だけ。
■天賞堂のクモヤ
外周にHO、内周にNの線路を設置。
Smile WiFi Throttleの確認用?にED**を走らせています。
■IMONの鉄道模型速度計測装置(スピードメーター)
DesktopStationさんのブログで紹介されているあれ。
■フジガヤさんのMascon2kbdいじめ試験
結果は、フジガヤさんのブログで報告があるでしょう。
Dsair2用のPS用Dualshock2とか電車でGOコントローラをWifiに飛ばす
https://twitter.com/masashi_214/status/1209078315933286400
を作っていますが・・・一応動くのですが一般用にプログラムの
作りをあげていないのが難点で、ソフト屋さんに期待w
(DCC電子工作連合内でハードを送ると親切にソフトウエアを作っ・・て・・)
ESP32を使って、Dualshock4のBluetoothからDsair2に飛ばす機器が本命なのですが、
Bluetoothのペアリング、ESP32が使いこなせるソフト屋さんも連合内にいらっしゃる
ので期待です(^^
■Onecoinコントローラ
へのへのさんのPetitStation
フジガヤさんのDCC Cheap Controller
■へのへのさんのモノレール
支柱・軌道の改造、車体の動力化の改造、連結器の改造がすごかった。
そのうち電池部分の修復を行った時に、作り方が紹介されると思います。
あと、やあさんのDShacx
なごでんさんのMP3デコーダN18
へのへのさんのEC-Slim
見た目、いちごみるくっぽい、メロンミルクが美味しかったですね。
https://twitter.com/masashi_214/status/1210890859207520258
さて、あやのブログですが無料ブログを使っているので、
ついに、ファイルアップロード最大の500MBに達してしまいました。
(過去の写真を何枚か消して今日のブログを作りました(^^;
2015年9月15日から使っていましたが、有料化プランに移行するのもあれなので、
新しいブログを作っちゃおうかなと考えています。
http://ayabu.blog.shinobi.jp/Date/20150915/
両極性化基板(両極性化回路)の説明
デコーダーにアナログ用ライトユニットを取り付けようと思っても実は簡単に取り付きません。
ライトユニットのパターンをカットしたりストラップが必要になります。
※ただし永末さんの両極性に対応したデコーダーを使用されれば加工の必要はありません。
そこで、両極性化基板を使うと、ライトユニットを改造しなくても取り付ける事ができます。
※ただしコンデンサとか余計なものが付いているライトユニットは外す必要があります。
●アナログ車両用のライトユニットについて
一般的なアナログ車両用のライトユニットの回路は以下のようになっています。
電流制限抵抗(CRDタイプもあるかな?)とヘッドライト用LEDとテールライト用LEDで
構成されています。
レールの電圧(極性)で、ヘッドライトが点灯または、テールライトが点灯します。
■ヘッドライト点灯
電流は+12Vから0Vに向かって流れますので、赤矢印の方向で電流がながれて、LEDが
点灯します。
■テールライト点灯
●DCC用デコーダのお話になります。
一般的なデコーダにLEDを接続する場合は、青線(12V)から抵抗または定電流ダイオードを
介してLEDに接続して、白線、または黄線に接続します。
(コラム:LEDに流れる電流を制限する抵抗またはCRDを付けないとLEDが閃光を放って故障
デコーダ内のトランジスタから煙が出て故障します)
デコーダにライトユニットを取り付ける用にするには、以下の図のような改造が必要になります
今までは、DCC化するには、皆さん改造してきていましたが・・・
※改造規模はライトユニットの構成によって変わります。
●両極性基板の登場
DCCデコーダとライトユニットの間に取り付けるだけで、ヘッドライト、テールライトの
点灯をうまく切り替えます。
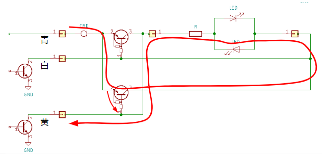
●両極性化基板(両極性化回路)の動作原理
定電流ダイオードとPNPタイプのトランジスタで構成されています。
定電流ダイオードを入れた当初の考えは白と赤のファンクションを同時にONにしたときに、
デコーダ内のトランジスタが12Vと短絡して故障してしまうのを防ぐために入れました。
PNPトランジスタはベース電流をデコーダーで引っ張られると、トランジスタがONして
LEDが点灯する仕組みになっています。
●デコーダで白線をONにした時のLEDが点灯する仕組み
●デコーダで黄線をONにした時のLEDが点灯する仕組み
●両極性化基板の配布について
完成品はDeskopstationの通販で入手ができます。
はんだ付けの腕に自信がある方はKIT品があやの配布で入手ができます。
CRD:定電流ダイオード
LED:発光ダイオード
※なお両極性デコーダは麦球などの大きな電流が流れるタイプには向きません。(故障します)
デコーダーにアナログ用ライトユニットを取り付けようと思っても実は簡単に取り付きません。
ライトユニットのパターンをカットしたりストラップが必要になります。
※ただし永末さんの両極性に対応したデコーダーを使用されれば加工の必要はありません。
そこで、両極性化基板を使うと、ライトユニットを改造しなくても取り付ける事ができます。
※ただしコンデンサとか余計なものが付いているライトユニットは外す必要があります。
●アナログ車両用のライトユニットについて
一般的なアナログ車両用のライトユニットの回路は以下のようになっています。
電流制限抵抗(CRDタイプもあるかな?)とヘッドライト用LEDとテールライト用LEDで
構成されています。
レールの電圧(極性)で、ヘッドライトが点灯または、テールライトが点灯します。
■ヘッドライト点灯
電流は+12Vから0Vに向かって流れますので、赤矢印の方向で電流がながれて、LEDが
点灯します。
■テールライト点灯
●DCC用デコーダのお話になります。
一般的なデコーダにLEDを接続する場合は、青線(12V)から抵抗または定電流ダイオードを
介してLEDに接続して、白線、または黄線に接続します。
(コラム:LEDに流れる電流を制限する抵抗またはCRDを付けないとLEDが閃光を放って故障
デコーダ内のトランジスタから煙が出て故障します)
デコーダにライトユニットを取り付ける用にするには、以下の図のような改造が必要になります
今までは、DCC化するには、皆さん改造してきていましたが・・・
※改造規模はライトユニットの構成によって変わります。
●両極性基板の登場
DCCデコーダとライトユニットの間に取り付けるだけで、ヘッドライト、テールライトの
点灯をうまく切り替えます。
●両極性化基板(両極性化回路)の動作原理
定電流ダイオードとPNPタイプのトランジスタで構成されています。
定電流ダイオードを入れた当初の考えは白と赤のファンクションを同時にONにしたときに、
デコーダ内のトランジスタが12Vと短絡して故障してしまうのを防ぐために入れました。
PNPトランジスタはベース電流をデコーダーで引っ張られると、トランジスタがONして
LEDが点灯する仕組みになっています。
●デコーダで白線をONにした時のLEDが点灯する仕組み
●デコーダで黄線をONにした時のLEDが点灯する仕組み
●両極性化基板の配布について
完成品はDeskopstationの通販で入手ができます。
はんだ付けの腕に自信がある方はKIT品があやの配布で入手ができます。
CRD:定電流ダイオード
LED:発光ダイオード
※なお両極性デコーダは麦球などの大きな電流が流れるタイプには向きません。(故障します)
ブログ内検索
カテゴリー
最新記事
(12/31)
(12/31)
(12/29)
(12/23)
(12/18)
リンク
プロフィール
HN:
あやのすけ
性別:
非公開

