あやの
NゲージをベースとしたDCCについての日記を 書いています。 ある程度貯まりましたら、鉄道模型のDCCのまとめサイトに まとめています。 借りている容量が最大に達しましたので、移転します。 ★移転先:http://maison-dcc.sblo.jp/
×
[PR]上記の広告は3ヶ月以上新規記事投稿のないブログに表示されています。新しい記事を書く事で広告が消えます。
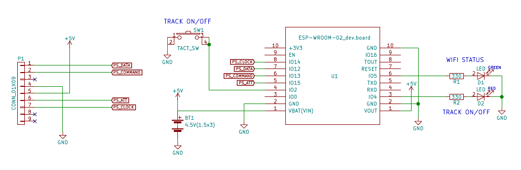
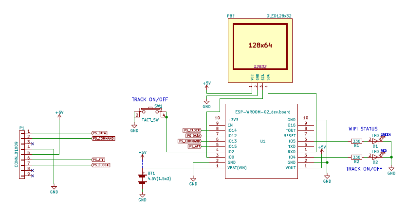
表示器が無いとなんだかよくわからない課題がありましたの、手元にあった
OLEDをESP-WROOM-02に付けてみました。
全体
表示はこんな感じ
回路図
RXD端子に繋いでいるので、LEDを外してそのポートに割り当てたほうがいいですね。
回路図とかスケッチをここに上げておきましたので、ご自由にどうぞです。
------------------------------------------------------------------------------------
関連記事
DSair接続用Wifiスロットル 基板化の妄想
DSair接続用Wifiスロットル 電車でGOコントローラにOLEDを付けてみた
DSair接続用Wifiスロットル 電車でGOコントローラを繋げよう
DSair接続用Wifiスロットル
OLEDをESP-WROOM-02に付けてみました。
全体
表示はこんな感じ
回路図
RXD端子に繋いでいるので、LEDを外してそのポートに割り当てたほうがいいですね。
回路図とかスケッチをここに上げておきましたので、ご自由にどうぞです。
------------------------------------------------------------------------------------
関連記事
DSair接続用Wifiスロットル 基板化の妄想
DSair接続用Wifiスロットル 電車でGOコントローラにOLEDを付けてみた
DSair接続用Wifiスロットル 電車でGOコントローラを繋げよう
DSair接続用Wifiスロットル
PR
たまたま、電車でGOのコントローラを持っていましたので、 DSair接続用Wifiスロットルに
繋いで見ました。
回路はこんな感じ。シンプルです。
組み立てるとこんな感じ。
電車でGOマスコンと繋ぐとこんな感じ
SELECT ファンクッションボタンの切り替え F0 F1 F2 , F3 F4 F5 , F6 F7 F8 , F9 F10 F11
押下毎に、A B C ボタンのファンクッションが切り替わります。
START FWD,REVの切り替え
A F0 , F3 , F6 , F9
B F1 , F4 , F7 , F10
C F2 , F5 , F8 , F11
TACT SW TRACKのON/OFF
なんか、表示器付けないとファンクッションの状態や、速度がわかりにくい。
ここに回路図、スケッチ、動画を置いておきますので、よかったらどうぞ。
----------
ゆうえん・こうじさん:DSair接続用Wifiスロットルの回路図とスケッチ
回路図とWifi制御部を流用しました。
フジガヤさん:S88 Mascon
K4をベースに電車でGOとの通信部分を流用しました。
(PSコントローラの設計はyaasanかな)
繋いで見ました。
回路はこんな感じ。シンプルです。
組み立てるとこんな感じ。
電車でGOマスコンと繋ぐとこんな感じ
SELECT ファンクッションボタンの切り替え F0 F1 F2 , F3 F4 F5 , F6 F7 F8 , F9 F10 F11
押下毎に、A B C ボタンのファンクッションが切り替わります。
START FWD,REVの切り替え
A F0 , F3 , F6 , F9
B F1 , F4 , F7 , F10
C F2 , F5 , F8 , F11
TACT SW TRACKのON/OFF
なんか、表示器付けないとファンクッションの状態や、速度がわかりにくい。
ここに回路図、スケッチ、動画を置いておきますので、よかったらどうぞ。
----------
ゆうえん・こうじさん:DSair接続用Wifiスロットルの回路図とスケッチ
回路図とWifi制御部を流用しました。
フジガヤさん:S88 Mascon
K4をベースに電車でGOとの通信部分を流用しました。
(PSコントローラの設計はyaasanかな)
ゆうえん・こうじさんが、DSair接続用Wifiスロットルの回路図と
スケッチを公開していただいたので、早速再現してみました。
手持ちの部品を使って、ブレッドボードで作りました。
あっさり動きました(^^
ボリュームの直線性が変(途中、速度がすっ飛ぶ)ので、多回転ボリュームに
変更した頃、リニアに動きました!
この回路をベースに面白い事が色々できそうですね!。
DSair接続用Wifiスロットルをつくる
DSair接続用Wifiスロットルをつくる(続)
スケッチを公開していただいたので、早速再現してみました。
手持ちの部品を使って、ブレッドボードで作りました。
あっさり動きました(^^
ボリュームの直線性が変(途中、速度がすっ飛ぶ)ので、多回転ボリュームに
変更した頃、リニアに動きました!
この回路をベースに面白い事が色々できそうですね!。
DSair接続用Wifiスロットルをつくる
DSair接続用Wifiスロットルをつくる(続)
私が持っているipad miniでは、速度計が表示されない悲しい状態でしたので、
古いiPad等向けで動くよという情報が掲示板にあったので、試してみたけど、
やっぱり速度計が表示されません・・・
なんか、javaでエラーなっているのかなーと考えて、ググってみたら、
iOSのSafariのWebインスペクタを使ってみる
というのがあったので、早速Mac miniとipad miniをアンビリカルケーブルで繋いで、
のぞいてみました。
for (let i = 0; i < dblLocArray.length; i++){
でUnexpected identifier 'i' って言ってますので、なんかletを嫌っているようなので、
var に変えたら、エラーがなくなりました。
もう一箇所、let があったので、そこもvarに変えました。
letとvarの違い
スコープの違いのようですが、よくわからないので、やあさんにみて貰おうという事で、
一応、ipad mini 初代でも、List.htm にパッチを当てると動きました。
車両はDCCアドレス1番のEF200を使ったのですが、PowerONした瞬間走り出して???でしたが、
自分で作ったDCCアナライザ付けたらで急発進しなく???でした。
DCCアドレス3番はデフォルトで画面にあるようですが、1番を追加すると3番が消えちゃい
ました。let を varに変えた影響でしょうか・・・
古いiPad等向けで動くよという情報が掲示板にあったので、試してみたけど、
やっぱり速度計が表示されません・・・
なんか、javaでエラーなっているのかなーと考えて、ググってみたら、
iOSのSafariのWebインスペクタを使ってみる
というのがあったので、早速Mac miniとipad miniをアンビリカルケーブルで繋いで、
のぞいてみました。
for (let i = 0; i < dblLocArray.length; i++){
でUnexpected identifier 'i' って言ってますので、なんかletを嫌っているようなので、
var に変えたら、エラーがなくなりました。
もう一箇所、let があったので、そこもvarに変えました。
letとvarの違い
スコープの違いのようですが、よくわからないので、やあさんにみて貰おうという事で、
一応、ipad mini 初代でも、List.htm にパッチを当てると動きました。
車両はDCCアドレス1番のEF200を使ったのですが、PowerONした瞬間走り出して???でしたが、
自分で作ったDCCアナライザ付けたらで急発進しなく???でした。
DCCアドレス3番はデフォルトで画面にあるようですが、1番を追加すると3番が消えちゃい
ました。let を varに変えた影響でしょうか・・・
ブログ内検索
カテゴリー
最新記事
(12/31)
(12/31)
(12/29)
(12/23)
(12/18)
リンク
プロフィール
HN:
あやのすけ
性別:
非公開

