忍者ブログ

あやの

NゲージをベースとしたDCCについての日記を 書いています。 ある程度貯まりましたら、鉄道模型のDCCのまとめサイトに まとめています。 借りている容量が最大に達しましたので、移転します。 ★移転先:http://maison-dcc.sblo.jp/

2026/03    02« 1  2  3  4  5  6  7  8  9  10  11  12  13  14  15  16  17  18  19  20  21  22  23  24  25  26  27  28  29  30  31  »04
×

[PR]上記の広告は3ヶ月以上新規記事投稿のないブログに表示されています。新しい記事を書く事で広告が消えます。

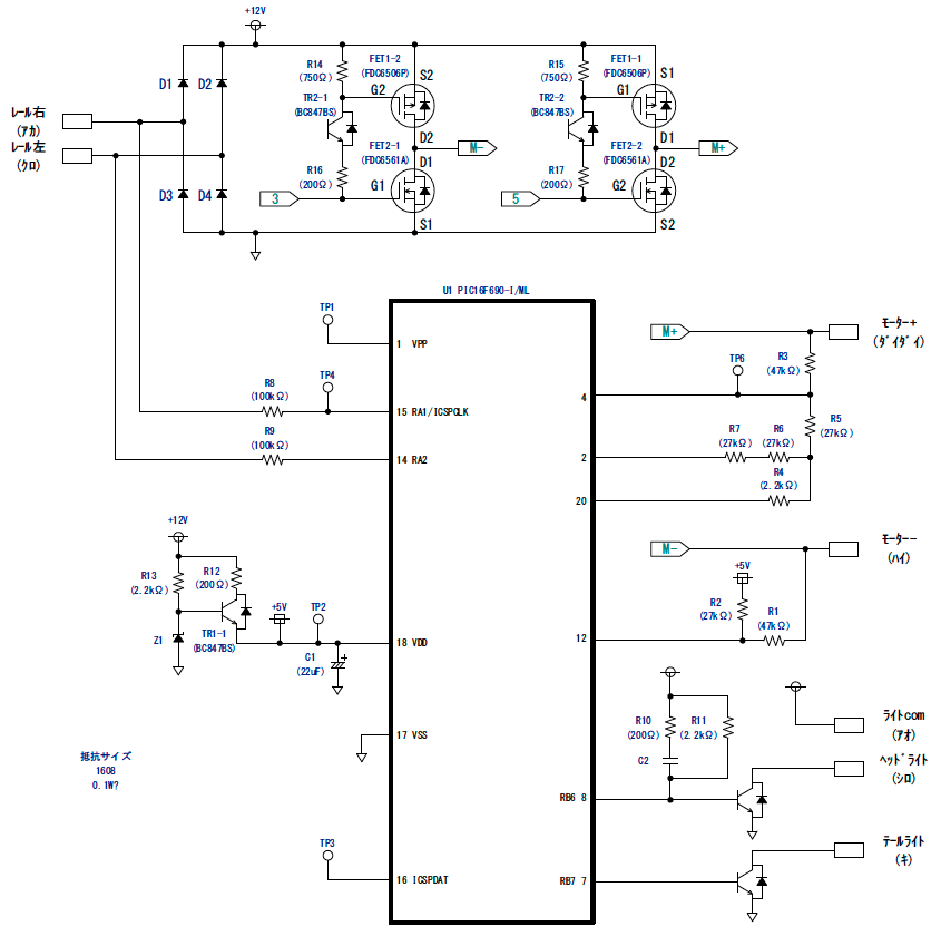
DSDCCSpeak_E233をベースに PCM音源のデータをADPCM音源にしてみました。
ちなみに、データ量は1/2になります。
ADPCMデータをデコードすると16bitデータになるのですがそれを8bitデータに間引いて鳴らします。

拍手[1回]

PR
1、工具箱に入っていたゴム足をつけてみた。


2、未実装だった端子に、ピンヘッダを実装

拍手[0回]


ポートラムになんとか、スマイルデコーダが実装できたので、スマイルライターでArduinoスケッチを書き込み中

拍手[0回]



小型化といっても、0.3mmくらい削れば良さげなので、
ガリガリ削ります。

拍手[0回]

ブログ内検索

プロフィール

HN:
あやのすけ
性別:
非公開
<< Back  | HOME Next >>
Copyright ©  -- あやの --  All Rights Reserved
Design by CriCri / Material by もずねこ / powered by NINJA TOOLS / 忍者ブログ / [PR]