あやの
NゲージをベースとしたDCCについての日記を 書いています。 ある程度貯まりましたら、鉄道模型のDCCのまとめサイトに まとめています。 借りている容量が最大に達しましたので、移転します。 ★移転先:http://maison-dcc.sblo.jp/
×
[PR]上記の広告は3ヶ月以上新規記事投稿のないブログに表示されています。新しい記事を書く事で広告が消えます。
連投ですみません。
まだパターンいじっています。
部品登録時に回路図のピン番号と、フットプリントのピンアサインが不一致になっていたのを発見。
まずはダイオードスタック。
入力と出力がバラバラで危なかった・・・
DCC信号の下に、SPIの信号が這っているのですが、パターンが直交しているので良いことにしています。
タクトスイッチ
入力と出力をショートさせていまいたw
違和感を感じてテスターでチェックしたら、1−2共通、3−4共通でした。
明日は原寸大でガーバーデータを印刷して寸法のチェックを行います。
いずれも、KiCadで持っている回路図のシンボルに、自分で作ったフットプリント・3Dモデルデータを
関連付けていましたが、これに不一致が生じていました。
結局、回路図のシンボルも新たに作り直して、パターンを修正しました。
まだパターンいじっています。
部品登録時に回路図のピン番号と、フットプリントのピンアサインが不一致になっていたのを発見。
まずはダイオードスタック。
入力と出力がバラバラで危なかった・・・
DCC信号の下に、SPIの信号が這っているのですが、パターンが直交しているので良いことにしています。
タクトスイッチ
入力と出力をショートさせていまいたw
違和感を感じてテスターでチェックしたら、1−2共通、3−4共通でした。
明日は原寸大でガーバーデータを印刷して寸法のチェックを行います。
いずれも、KiCadで持っている回路図のシンボルに、自分で作ったフットプリント・3Dモデルデータを
関連付けていましたが、これに不一致が生じていました。
結局、回路図のシンボルも新たに作り直して、パターンを修正しました。
PR
Kicadのオートルータを使って、自動配線してもらったものに対して、気に入らないところを
修正していきます。
・オートルータ配線直後
・手修正後
ずっとこねくり回せていられるので、仕事でパターン設計したら設計効率が悪くて
仕方が無いですねw
ちなみに、2日間くらいいじっています。
上側に意味不明な緑の四角いパターンがあると思いますが、部品面から半田面に
ビアを打つためのダミーパターンです。
2倍にして印刷して、回路図とパターンチェック。部品の極性も合わせてチェックします。
基板の大きさは、80mm x 140mm の大きさになりました。
基板名のシルクを入れ忘れていたので、それを追加して、ガーバーデータ作るだけです。
ーーーーー
色々な撮影にコンデジをつかっているのですが、今はSONYのサイバーショットDSC-WX5です。
でも、レンズ収納カバーがうまく閉まらないのと、電池がうまく充電してくれないのと、
電池交換すると、毎回日付等の初期設定が必要なので、めんどくさくなってきました。
価格COMで表示される、CANONのGX7とかSX720を買っちゃおうかなーと
眺めています。
修正していきます。
・オートルータ配線直後
・手修正後
ずっとこねくり回せていられるので、仕事でパターン設計したら設計効率が悪くて
仕方が無いですねw
ちなみに、2日間くらいいじっています。
上側に意味不明な緑の四角いパターンがあると思いますが、部品面から半田面に
ビアを打つためのダミーパターンです。
2倍にして印刷して、回路図とパターンチェック。部品の極性も合わせてチェックします。
基板の大きさは、80mm x 140mm の大きさになりました。
基板名のシルクを入れ忘れていたので、それを追加して、ガーバーデータ作るだけです。
ーーーーー
色々な撮影にコンデジをつかっているのですが、今はSONYのサイバーショットDSC-WX5です。
でも、レンズ収納カバーがうまく閉まらないのと、電池がうまく充電してくれないのと、
電池交換すると、毎回日付等の初期設定が必要なので、めんどくさくなってきました。
価格COMで表示される、CANONのGX7とかSX720を買っちゃおうかなーと
眺めています。
回路図はこんな感じに。
・電解コンデンサレス化(セラミックコンデンサを並べられるようにしました)
(タンタルコンデンサにちょっと興味を示しましたが・・・)
・DCCのからの給電だけでも動く予定
・KATOのコネクタに対応予定
DCCコネクタ:フェニックスコンタクタタイプ
DCCコネクタ:KATOタイプ
GNDベタパターンだらけに。
DCC信号をダイオードスタックで整流した直後にGNDベタパターンに落ちちゃっているので
直さないとな。
部品面
はんだ面
ブログ書いていて気がついた
・GNDベタパターンにVIAを適当に追加。
今回、Kicadでガーバーデータを作ると、NPTHファイルができていた。
後で参考にするサイト
NPTHのファイルの添付
http://www.kicad.xyz/entry/elecrow-hyouka
・電解コンデンサレス化(セラミックコンデンサを並べられるようにしました)
(タンタルコンデンサにちょっと興味を示しましたが・・・)
・DCCのからの給電だけでも動く予定
・KATOのコネクタに対応予定
DCCコネクタ:フェニックスコンタクタタイプ
DCCコネクタ:KATOタイプ
GNDベタパターンだらけに。
DCC信号をダイオードスタックで整流した直後にGNDベタパターンに落ちちゃっているので
直さないとな。
部品面
はんだ面
ブログ書いていて気がついた
・GNDベタパターンにVIAを適当に追加。
今回、Kicadでガーバーデータを作ると、NPTHファイルができていた。
後で参考にするサイト
NPTHのファイルの添付
http://www.kicad.xyz/entry/elecrow-hyouka
あけましておめでとうございます。
今年もよろしくお願いいたします。
今年も、DCC電子工作連合と共に色々なイベントの参加、新しいw
DCC機器を発表できたらいいなと考えております。
第一弾。
Smile Function Decoder 完成品のパターン設計とパターンチェックを終わらせました。
しっかり、回路図とパターン図を消し込みましたので、間違いは無いです。
Elecrow の 実装サービスを利用したいと考えています。
第二弾。
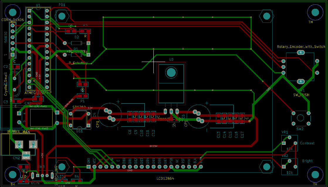
DCC速度計ですが、今日は3Dモデルをたくさん作りました(^^
KATOで使っているDCプラグ、可変抵抗、タクトスイッチ、緑のコネクタ、水晶、
ピンヘッダ、スペーサーを作りました。
左側にDC INPUT、DCC信号入力
右側に操作用UI(ロータリーエンコーダー・タクトスイッチ)
VRは液晶のコントラストとバックライトの調整用。
操作用に長いタイプのタクトスイッチが必要なんだよなぁ・・・
DCC用コネクタは、
緑のフェニックスコネクタまたは、KATOのDCプラグに対応(手に入れば・・・)
緑と白のコネクタを重ねて配置しているので、めり込んでいます。
冬休み中にはガーバーデータを作っておきたいなぁ。
DCC速度計について、何かご要望(^^ 、アイディア、こうしたほうがいいんじゃない?
というご意見募集中。
□取り入れたご意見
・DCC電源だけでも動作可能
・ケース・・・(設計がめんどいので、アクリル板を上下挟む予定)
・KATOのDCプラグ対応
※あ、2日になっちゃった・・・
今年もよろしくお願いいたします。
今年も、DCC電子工作連合と共に色々なイベントの参加、新しいw
DCC機器を発表できたらいいなと考えております。
第一弾。
Smile Function Decoder 完成品のパターン設計とパターンチェックを終わらせました。
しっかり、回路図とパターン図を消し込みましたので、間違いは無いです。
Elecrow の 実装サービスを利用したいと考えています。
第二弾。
DCC速度計ですが、今日は3Dモデルをたくさん作りました(^^
KATOで使っているDCプラグ、可変抵抗、タクトスイッチ、緑のコネクタ、水晶、
ピンヘッダ、スペーサーを作りました。
左側にDC INPUT、DCC信号入力
右側に操作用UI(ロータリーエンコーダー・タクトスイッチ)
VRは液晶のコントラストとバックライトの調整用。
操作用に長いタイプのタクトスイッチが必要なんだよなぁ・・・
DCC用コネクタは、
緑のフェニックスコネクタまたは、KATOのDCプラグに対応(手に入れば・・・)
緑と白のコネクタを重ねて配置しているので、めり込んでいます。
冬休み中にはガーバーデータを作っておきたいなぁ。
DCC速度計について、何かご要望(^^ 、アイディア、こうしたほうがいいんじゃない?
というご意見募集中。
□取り入れたご意見
・DCC電源だけでも動作可能
・ケース・・・(設計がめんどいので、アクリル板を上下挟む予定)
・KATOのDCプラグ対応
※あ、2日になっちゃった・・・
ブログ内検索
カテゴリー
最新記事
(12/31)
(12/31)
(12/29)
(12/23)
(12/18)
リンク
プロフィール
HN:
あやのすけ
性別:
非公開

