あやの
NゲージをベースとしたDCCについての日記を 書いています。 ある程度貯まりましたら、鉄道模型のDCCのまとめサイトに まとめています。 借りている容量が最大に達しましたので、移転します。 ★移転先:http://maison-dcc.sblo.jp/
×
[PR]上記の広告は3ヶ月以上新規記事投稿のないブログに表示されています。新しい記事を書く事で広告が消えます。
28STEPにも対応したし、CVの設定できるようにしたし、もう良いかなーと思って、
Ayano 部品配布に商品を登録しました。
仕事の都合で今年は自宅にほぼ居ない為、発送が滞ってしまうので、
数量は売り切れの設定になっていますが、すぐ試したいという方が
いらっしゃいましたら、Ayano 部品配布からお問い合わせください。
Ayano 部品配布に商品を登録しました。
仕事の都合で今年は自宅にほぼ居ない為、発送が滞ってしまうので、
数量は売り切れの設定になっていますが、すぐ試したいという方が
いらっしゃいましたら、Ayano 部品配布からお問い合わせください。
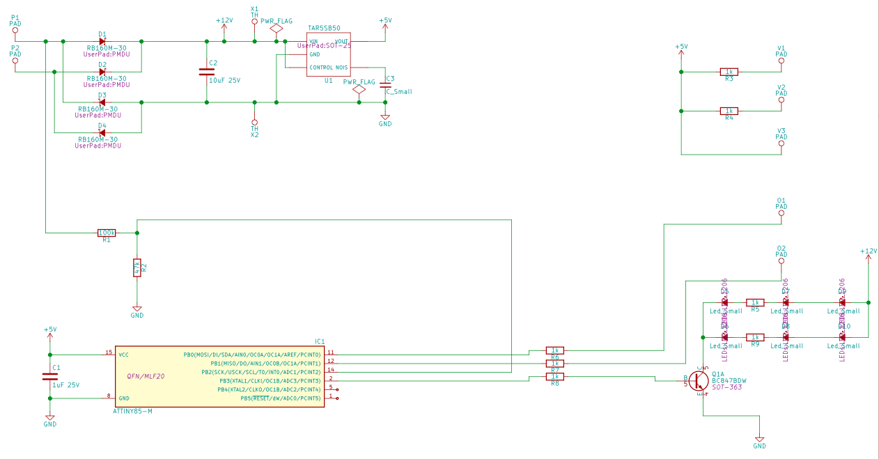
Arduinoを採用しているDCC電子工作連合のデコーダーは自由にカスタムできるのが、
醍醐味なのですが、DCC人口の内でハードとソフトがわかる人は、ほんの数%くらいでしょうか。
というわけで、いろいろサボっていたデコーダーの高機能化を図りました。
SmileFunctionDecoderのCPUはAtmelのATtiny85を使っていまして、プログラムメモリは
8kbyteしかありません。
パンタグラフスケッチでほぼ100%まで使い切っていましたので、
いろいろごまかして、スケッチを小さくしてCV値の設定でカスタムできるようにしました。
github:sfd3_panta
取説だけ改版しましたので、ふーん、と眺めてもらえると幸いです。
(ソースは修正中のためまだ上げていません)
ソースファイルもupしました。
今回の改良で、スパークの点灯条件をいろいろいじれるようにしたのと
28STEPに対応しました。
28STEP対応は、3行足しただけです。
早速やあさんから教えてもらった、map関数を使いました。
スピードについてちょっと解せないのですが、スロットル範囲が
DCS50Kの場合、128STEPモード 1〜125
28STEPモード 1〜29
Desktop Stationの場合、128STEPモード 1〜126
とNRMA DCCライブラリは認識していました。
NRMAの規格によると、28STEPはこの表の通りだと思いますが、最大で28だと
思うんですけど、DCS50Kを使うと29なので・・・NRMA DCCライブラリ覗かないと
わからないですね。
128STEPは、6bitで表現するので、0〜127(最大)だと思うのですが、DCS50Kは最大125
DesktopStationは126でした。
なので、28STEPから128STEPに変換するためのmap関数のパラメータで悩んで、
現状は
Speed = map(Speed,1,29,1,126); // 変換前 1~29 -> 変換後 1~126
にしました。
正解は何でしょう?
4桁アドレスの確認もできました。
ただし、DCS50KによるCV29,CV17,CV18の設定ではうまくいきませんでした。
DCS50Kのダイレクトモードによるアドレス変更はできましたので、とりあえず、
良しとします?!
醍醐味なのですが、DCC人口の内でハードとソフトがわかる人は、ほんの数%くらいでしょうか。
というわけで、いろいろサボっていたデコーダーの高機能化を図りました。
SmileFunctionDecoderのCPUはAtmelのATtiny85を使っていまして、プログラムメモリは
8kbyteしかありません。
パンタグラフスケッチでほぼ100%まで使い切っていましたので、
いろいろごまかして、スケッチを小さくしてCV値の設定でカスタムできるようにしました。
github:sfd3_panta
取説だけ改版しましたので、ふーん、と眺めてもらえると幸いです。
(ソースは修正中のためまだ上げていません)
ソースファイルもupしました。
今回の改良で、スパークの点灯条件をいろいろいじれるようにしたのと
28STEPに対応しました。
28STEP対応は、3行足しただけです。
早速やあさんから教えてもらった、map関数を使いました。
スピードについてちょっと解せないのですが、スロットル範囲が
DCS50Kの場合、128STEPモード 1〜125
28STEPモード 1〜29
Desktop Stationの場合、128STEPモード 1〜126
とNRMA DCCライブラリは認識していました。
NRMAの規格によると、28STEPはこの表の通りだと思いますが、最大で28だと
思うんですけど、DCS50Kを使うと29なので・・・NRMA DCCライブラリ覗かないと
わからないですね。
128STEPは、6bitで表現するので、0〜127(最大)だと思うのですが、DCS50Kは最大125
DesktopStationは126でした。
なので、28STEPから128STEPに変換するためのmap関数のパラメータで悩んで、
現状は
Speed = map(Speed,1,29,1,126); // 変換前 1~29 -> 変換後 1~126
にしました。
正解は何でしょう?
4桁アドレスの確認もできました。
ただし、DCS50KによるCV29,CV17,CV18の設定ではうまくいきませんでした。
DCS50Kのダイレクトモードによるアドレス変更はできましたので、とりあえず、
良しとします?!
また、別のことをやっていますw
小型のサーボモータ「HK-5320 Ultra-Micro Digital Servo 1.7g」を取り寄せてみました。
これと、Smile Function Decoderと組み合わせて、パンタの昇降や連結器解放(電動カプラー)
扉の開閉、または、ポイントのスローアクションもできます。
拾い物。【HOゲージ】 パンタグラフ昇降 2 HO scale
https://www.youtube.com/watch?v=iAx1nH5toaU
Arduinoのサーボモーターライブラリ "Servo.h" を使えば、簡単にできるかなと思いましたが、
このライブラリは50Hz(20msec)のDuty比で出力されるのですが、うんともすんとも言わず・・・
周波数が合わないのかなと思いましたが、
Servo.h は、どうやらTimer0を使っているようなので、周波数を変えることができません。
そこで、"TimerOne.h"を使って、周波数とDutyを変えられるものを作っちゃいました。
(実際の所、HK-5320は何Hzで動かすんだろう・・・データーシートが見当たらないのでよくわかりません)
一円玉と比較。小さいです。
いろいろ削れば、パンタグラフの昇降くらい行けるかな・・・
波形見ないと分からないやと言う事で、
RIGOLのDS1054登場。
デコーダー開発ボードからDCCモニタ回路を外して、サーボモータを取り付けました。
基本周波数を100Hz(10msec)にして、Dutyを変えると、0〜90deg
可変出来ました(^_^)
Smile Function Decoderは最終段がFETなので、チョット使いにくいので、
改版するときにサーボモーターが付けられるように工夫しますか・・・
あとはCV値の設定で、開始角度、終了角度、移行時間とか、プログラムを好きに作れるので、
いろいろ作れます!
残件リスト
Smile Function Decoder パンタスパーク版の販売
DCCモニタの基板化
Loco スロットルの基板化
Smile Function Decoderの改版及びAssy品の発注
Smile Function Decoderの検査用基板、構造の設計
Smile Writer 5in1改版
パンタスパーク版を早くネット通販サイトに上げないと・・・
小型のサーボモータ「HK-5320 Ultra-Micro Digital Servo 1.7g」を取り寄せてみました。
これと、Smile Function Decoderと組み合わせて、パンタの昇降や連結器解放(電動カプラー)
扉の開閉、または、ポイントのスローアクションもできます。
拾い物。【HOゲージ】 パンタグラフ昇降 2 HO scale
https://www.youtube.com/watch?v=iAx1nH5toaU
Arduinoのサーボモーターライブラリ "Servo.h" を使えば、簡単にできるかなと思いましたが、
このライブラリは50Hz(20msec)のDuty比で出力されるのですが、うんともすんとも言わず・・・
周波数が合わないのかなと思いましたが、
Servo.h は、どうやらTimer0を使っているようなので、周波数を変えることができません。
そこで、"TimerOne.h"を使って、周波数とDutyを変えられるものを作っちゃいました。
(実際の所、HK-5320は何Hzで動かすんだろう・・・データーシートが見当たらないのでよくわかりません)
一円玉と比較。小さいです。
いろいろ削れば、パンタグラフの昇降くらい行けるかな・・・
波形見ないと分からないやと言う事で、
RIGOLのDS1054登場。
デコーダー開発ボードからDCCモニタ回路を外して、サーボモータを取り付けました。
基本周波数を100Hz(10msec)にして、Dutyを変えると、0〜90deg
可変出来ました(^_^)
Smile Function Decoderは最終段がFETなので、チョット使いにくいので、
改版するときにサーボモーターが付けられるように工夫しますか・・・
あとはCV値の設定で、開始角度、終了角度、移行時間とか、プログラムを好きに作れるので、
いろいろ作れます!
残件リスト
Smile Function Decoder パンタスパーク版の販売
DCCモニタの基板化
Loco スロットルの基板化
Smile Function Decoderの改版及びAssy品の発注
Smile Function Decoderの検査用基板、構造の設計
Smile Writer 5in1改版
パンタスパーク版を早くネット通販サイトに上げないと・・・
ブログ内検索
カテゴリー
最新記事
(12/31)
(12/31)
(12/29)
(12/23)
(12/18)
リンク
プロフィール
HN:
あやのすけ
性別:
非公開

