あやの
NゲージをベースとしたDCCについての日記を 書いています。 ある程度貯まりましたら、鉄道模型のDCCのまとめサイトに まとめています。 借りている容量が最大に達しましたので、移転します。 ★移転先:http://maison-dcc.sblo.jp/
×
[PR]上記の広告は3ヶ月以上新規記事投稿のないブログに表示されています。新しい記事を書く事で広告が消えます。
Webページ更新しました / YouChoos通販の紹介(ZIMOのデコーダーやPowerCUBEスピーカーを販売)
合わせてModellbahnShop-SebnitzとModellbahnShop-Lippeの紹介も作りました。
http://dcc.client.jp/
合わせてModellbahnShop-SebnitzとModellbahnShop-Lippeの紹介も作りました。
http://dcc.client.jp/
Isolataion Smile Writerを作りましたのでちょっと紹介。
スマイルデコーダの開発はArduino IDEでプログラム(スケッチ)を作成して、
Smile Writerを使ってデコーダにプログラム(スケッチ)を書き込みます。
DCCにつなげる時は、Smile Writerからデコーダを外して動作確認を行います。
この時、SmileWriterからデコーダを外さずにDCC信号を入れると、予期せぬ電圧がかかったり
した場合、パソコンのUSBポートからDCC電圧が入り込み故障させてしまう事例があります。
そこで、パソコンとDCC信号を絶縁させたIsolation Smile Writerを作りました。
ついでに、コンソールデバックポートも用意して、且つシリアル通信も絶縁させました。
ブロック図はこんな感じ
基板はちょっと失敗しちゃって、大改造(^^;
このように接続して使用します。
ちょっとわかりづらいですが、Smile servo motor DecoderをSmile Connectorに
実装していまして、この状態でスケッチ書き換え、シリアルデバック、
する環境ができています!(便利!)
パソコン側は、ArduinoIDEとシリアルデバック用のTeraTermを開いて使用します。
このIsolation Smile Writerがあれば、安心してデコーダ開発ができるようになりました。
スマイルデコーダの開発はArduino IDEでプログラム(スケッチ)を作成して、
Smile Writerを使ってデコーダにプログラム(スケッチ)を書き込みます。
DCCにつなげる時は、Smile Writerからデコーダを外して動作確認を行います。
この時、SmileWriterからデコーダを外さずにDCC信号を入れると、予期せぬ電圧がかかったり
した場合、パソコンのUSBポートからDCC電圧が入り込み故障させてしまう事例があります。
そこで、パソコンとDCC信号を絶縁させたIsolation Smile Writerを作りました。
ついでに、コンソールデバックポートも用意して、且つシリアル通信も絶縁させました。
ブロック図はこんな感じ
基板はちょっと失敗しちゃって、大改造(^^;
このように接続して使用します。
ちょっとわかりづらいですが、Smile servo motor DecoderをSmile Connectorに
実装していまして、この状態でスケッチ書き換え、シリアルデバック、
する環境ができています!(便利!)
パソコン側は、ArduinoIDEとシリアルデバック用のTeraTermを開いて使用します。
このIsolation Smile Writerがあれば、安心してデコーダ開発ができるようになりました。
各パーツをみて行こうと準備していましたが、MarkCodeから判別できませんでした。
タンタルコンデンサはAVXのF95シリーズっぽい
http://www.avx.com/products/tantalum/smd-tantalum-mno2/conformal-f95-series/
MarkCode
K30,3F w88,ACD 833 47,Po F1,11M 811
atmel
ATSAMC21J18A-U
http://ww1.microchip.com/downloads/jp/DeviceDoc/jp598829.pdf
winbond
W25Q128JVPQ
http://www.winbond.com/resource-files/w25q128jv%20revg%2004082019%20plus.pdf
タンタルコンデンサはAVXのF95シリーズっぽい
http://www.avx.com/products/tantalum/smd-tantalum-mno2/conformal-f95-series/
MarkCode
K30,3F w88,ACD 833 47,Po F1,11M 811
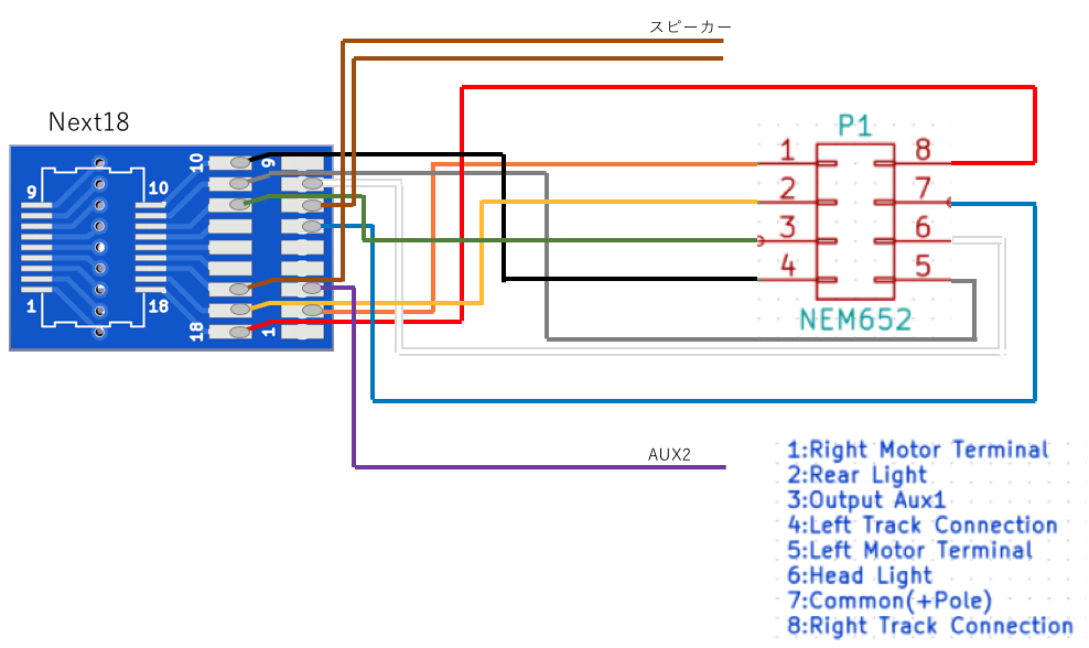
と言うわけで、Next18を追加しました。
部品を載せるとこんな感じ。
Plux22はコネクタ手に入らないので未実装。
ピンヘッダも使わないし、スルーホールにハンダがたくさん持って行かれてしまうので
未実装(^^;
ここで、LokSoundV4 micro(上) と LokSound5 micro(下) を比較。
LokSound5 microの方が長手方向短くなって、Next18 コネクタに
6pinフラットケーブルアダプタが取り付けられています。
収縮チューブに切り込みを入れて、外しちゃいました。
LokSound5 microはくっつきました!
各機能も動きました。
動画をツイッターで上げました。
https://twitter.com/masashi_214/status/1123500159852113920
Laisdccもくっつきました。
各機能もうごきました。

配布についてですが、21MTC等オプションが欠品で標準のセットもコネクタに欠品が
あって現在部品取り寄せ中です。
21MTCオプションはNext18コネクタ、Plux22コネクタの入手が難しい。
部品を載せるとこんな感じ。
Plux22はコネクタ手に入らないので未実装。
ピンヘッダも使わないし、スルーホールにハンダがたくさん持って行かれてしまうので
未実装(^^;
ここで、LokSoundV4 micro(上) と LokSound5 micro(下) を比較。
LokSound5 microの方が長手方向短くなって、Next18 コネクタに
6pinフラットケーブルアダプタが取り付けられています。
収縮チューブに切り込みを入れて、外しちゃいました。
LokSound5 microはくっつきました!
各機能も動きました。
動画をツイッターで上げました。
https://twitter.com/masashi_214/status/1123500159852113920
Laisdccもくっつきました。
各機能もうごきました。
配布についてですが、21MTC等オプションが欠品で標準のセットもコネクタに欠品が
あって現在部品取り寄せ中です。
21MTCオプションはNext18コネクタ、Plux22コネクタの入手が難しい。
ブログ内検索
カテゴリー
最新記事
(12/31)
(12/31)
(12/29)
(12/23)
(12/18)
リンク
プロフィール
HN:
あやのすけ
性別:
非公開

